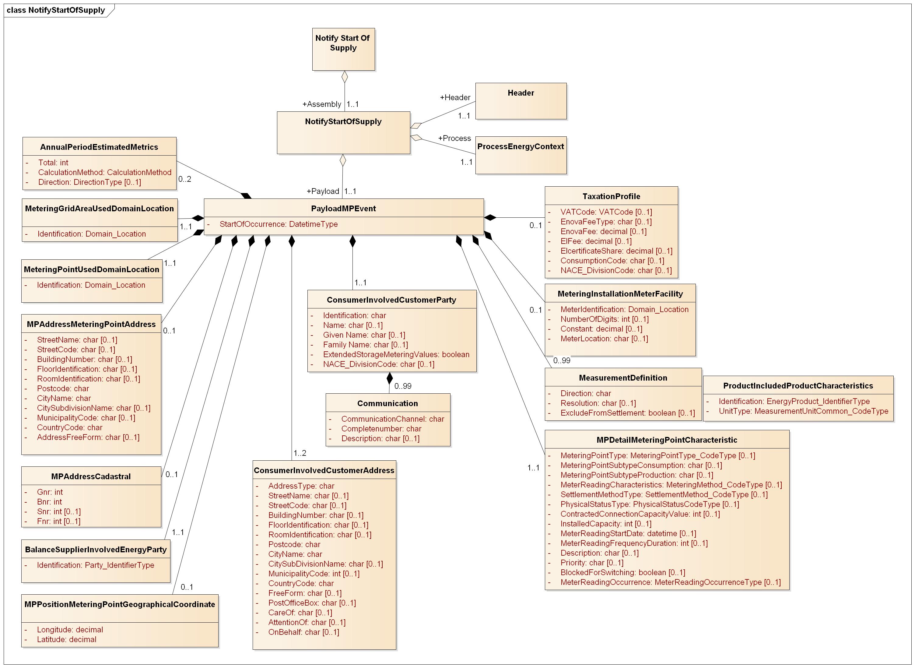
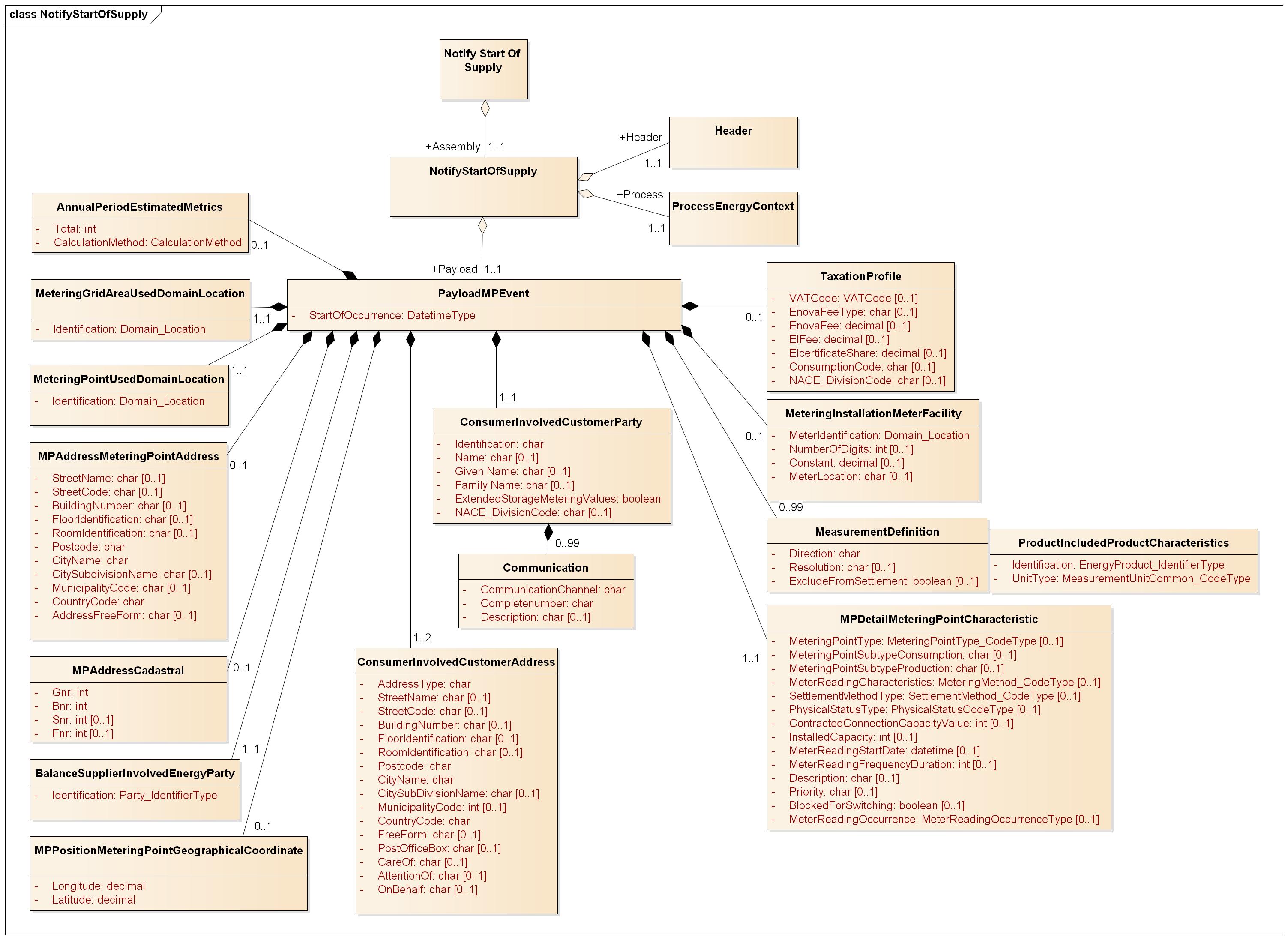
NotifyStartOfSupply
NotifyStartOfSupply

Header
Ref. Header
Process
Ref. Process
Payload
Element | Lv | Definition | Description | Card | Max | Content | XML element |
|---|---|---|---|---|---|---|---|
Payload Metering Point Event | 1 | Payload Metering Point Event Class | 1..1 | PayloadMPEvent | |||
Start of occurrence | 2 | The requested date and time for the New Balance Supplier to take over the supply for the Metering Point. | For additional information, ref. DateTime elements | 1..1 | YYYY-MM-DDTHH:MM:SSZ | StartOfOccurrence | |
Metering Point | 2 | Identification of the metering point | 1..1 | MeteringPointUsedDomainLocation | |||
Identification | 3 | Unique identification of the metering point. | Global Service Relationship Number (GSRN) from GS1 is used for identification of metering points. | 1..1 | A18 | Identification | |
schemeAgencyIdentifier | 3 | Attribute to the identification of the metering point | Identification of the agency maintaining the metering point identification. | 1..1 | A1 | 9 | schemeAgencyIdentifier |
Metering Grid Area | 2 | Identification of the metering grid area the Metering Point is connected to | 1..1 | MeteringGridAreaUsedDomainLocation | |||
Identification | 3 | Unique identification of the metering grid area. | EIC-Y code from ENTSO-E is used for identification of metering grid areas. | 1..1 | A16 | Identification | |
schemeAgencyIdentifier | 3 | Attribute to the identification of the metering grid area | Identification of the agency maintaining the metering grid area identification. | 1..1 | A3 | 305 | schemeAgencyIdentifier |
Metering Point Address | 2 | Metering point address | 0..1 | MPAddressMeteringPointAddress | |||
Street name | 3 | Name of street | 0..1 | A150 | StreetName | ||
Street code | 3 | This may be set to the code identifying a street within a municipality (according to the reference provided by the Norwegian Mapping Authority). | Mainly included for compatibility with ebIX. | 0..1 | A10 | StreetCode | |
Building number | 3 | Building number in street | 0..1 | A10 | BuildingNumber | ||
Floor identification | 3 | Floor identification in building | 0..1 | A10 | FloorIdentification | ||
Room identification | 3 | Room identification in building | 0..1 | A10 | RoomIdentification | ||
Post code | 3 | Post code linked to the city name | 1..1 | A10 | Postcode | ||
City name | 3 | Name of city | 1..1 | A50 | CityName | ||
City sub division name | 3 | A sub-division of the city name. Not used for addresses in Norway, although the location exists. | Mainly included for compatibility with ebIX. | 0..1 | A50 | CitySubDivisionName | |
Municipality code | 3 | Code to identify the municipality the address belongs to | The Norwegian municipality code follows a string[4] format specification and has currently values from 0101 to 2030. | 0..1 | A10 | MunicipalityCode | |
Country | 3 | Country code | The country code according to ISO 3166-1 alpha-2. | 1..1 | A2 | CountryCode | |
listAgencyIdentifier | 3 | Attribute to the country code | Identification of the agency maintaining the codelist used for country codes . | 1..1 | A1 | listAgencyIdentifier | |
FreeForm | 3 | A free form representation of this address, expressed as text | 0..1 | A100 | AddressFreeForm | ||
Metering Point Geographical Coordinate | 2 | Geographical coordinates of the Meter connected to the Metering Point | WGS84 scheme should be used for GPS coordinates. | 0..1 | MPPositionMeteringPointGeographicalCoordinate | ||
Latitude | 3 | The latitude part of the coordinate | 1..1 | Decimal (8.5) | Latitude | ||
Longitude | 3 | The longitude part of the coordinate | 1..1 | Decimal (8.5) | Longitude | ||
Metering Point Address Cadastral | 2 | The address cadastral | In Norwegian this is Gårdsnr (Gnr), Bruksnr (Bnr), Seksjonsnr (Snr), Festenr (Fnr) | 0..1 | MPAddressCadastral | ||
Gårdsnummer | 3 | Specific location parameter as governed (in Norway) by the Norwegian Mapping Authority. | 1..1 | A10 | Gnr | ||
Bruksnummer | 3 | Specific location parameter as governed (in Norway) by the Norwegian Mapping Authority. | 1..1 | A10 | Bnr | ||
Seksjonsnummer | 3 | Specific location parameter as governed (in Norway) by the Norwegian Mapping Authority. | 0..1 | A10 | Snr | ||
Festenummer | 3 | Specific location parameter as governed (in Norway) by the Norwegian Mapping Authority. | 0..1 | A10 | Fnr | ||
Balance Supplier | 2 | Identification of the new balance supplier on the metering point | 1..1 | BalanceSupplierInvolvedEnergyParty | |||
Identification | 3 | Unique identification of the balance supplier. | All parties are identified by using Global Location Number (GLN). | 1..1 | A13 | Identification | |
schemeAgencyIdentifier | 3 | Attribute to the identification of the balance supplier | Identification of the agency maintaining the identification of balance suppliers. | 1..1 | A1 | 9 | schemeAgencyIdentifier |
Customer | 2 | Identification and name of the customer on the metering point | 1..1 | ConsumerInvolvedCustomerParty | |||
Identification | 3 | Identification of the customer. | Company customer: Organization number | 1..1 | A11 | Identification | |
schemeAgencyIdentifier | 3 | Attribute to the identification of the customer | Identification of the agency maintaining the identification of customers. | 1..1 | A3 | schemeAgencyIdentifier | |
Name | 3 | Customer name | Name of company | 0..1 | A80 | Name | |
Given name | 3 | Given name of customer | Household customer , first name | 0..1 | A80 | GivenName | |
Family name | 3 | Family name of customer | Household customer ,family name | 0..1 | A40 | FamilyName | |
Extended storage of metering values | 3 | Indicator if the end-user wants extended storage of metering values | Standard is three years. Extended storage is 10 years. | 1..1 | boolean | true/false | ExtendedStorageMeteringValues |
NACE DivisionCode | 3 | The DivisionCode ("Næringskode") of the customer. | Valid codes. Ref. NACE Division Codes (Næringskode) This element is only used to forward the NACE-code from the balance supplier to the grid access provider. | 0..1 | A10 | NACE_DivisionCode | |
Communication | 3 | Means for communication with the customer | 0..99 | Communication | |||
Communication channel | 4 | The code specifying the channel or manner in which a communication can be made, such as telephone or email. | Valid codes: | 1..1 | A7 | CommunicationChannel | |
Identification | 4 | A text string that make up the complete identification for this communication such as telephone number or email address | 1..1 | A100 | CompleteNumber | ||
Description | 4 | Description of the communication with the customer | 0..1 | A100 | Description | ||
Customer address | 2 | Specification of customer address | 1..2 | ConsumerInvolvedCustomerAddress | |||
Address type | 3 | Type of address | Specifies whether the address is postal address or invoice address. | 1..1 | A10 | postaladr or | AddressType |
Street name | 3 | Name of street | 0..1 | A150 | StreetName | ||
Street code | 3 | This may be set to the code identifying a street within a municipality (according to the reference provided by the Norwegian Mapping Authority). | Mainly included for compatibility with ebIX. | 0..1 | A10 | StreetCode | |
Building number | 3 | Building number in street | 0..1 | A10 | BuildingNumber | ||
Floor identification | 3 | Floor identification in building | 0..1 | A10 | FloorIdentification | ||
Room identification | 3 | Room identification in building | 0..1 | A10 | RoomIdentification | ||
Post code | 3 | Post code linked to the city name | 1..1 | A10 | Postcode | ||
City name | 3 | Name of city | 1..1 | A50 | CityName | ||
City sub division name | 3 | A sub-division of the city name. Not used for addresses in Norway, although the location exists. | Mainly included for compatibility with ebIX. | 0..1 | A50 | CitySubDivisionName | |
Municipality code | 3 | Code to identify the municipality the address belongs to | The Norwegian municipality code follows a string[4] format specification and has currently values from 0101 to 2030. | 0..1 | A10 | MunicipalityCode | |
Country | 3 | Country code | The country code according to ISO 3166-1 alpha-2. | 1..1 | A2 | CountryCode | |
listAgencyIdentifier | 3 | Attribute to the country code | Identification of the agency maintaining the codelist used for country codes . | 1..1 | A1 | listAgencyIdentifier | |
FreeForm | 3 | A free form representation of this address, expressed as text | 0..1 | A100 | AddressFreeForm | ||
Postoffice box | 3 | Postoffice box number | 0..1 | A40 | PostOfficeBox | ||
Care of | 3 | The name, expressed as text, of a person or organization at this address to whom incoming mail is marked with words such as 'care of' or 'C/O' | 0..1 | A80 | CareOf | ||
Attention Of | 3 | The name, expressed as text, of a person or department in the organization to whom incoming mail is marked with words such as 'for attention of' or 'FAO' or 'ATTN' for this address | 0..1 | A80 | AttentionOf | ||
On Behalf | 3 | The name, expressed as text, of a person or organization at this address to whom incoming mail is marked with words such as 'v/' | 0..1 | A80 | OnBehalf | ||
Metering Point Characteristics | 2 | Metering point characteristics | 0..1 | MPDetailMeteringPointCharacteristics | |||
Metering Point type | 3 | A code specifying the direction of the active energy flow in this Metering Point, such as consumption, production. | Codes according to ebIX. | 0..1 | A3 | MeteringPointType | |
listAgencyIdentifier | 3 | Attribute to the metering point type | Identification of the agency maintaining metering point types. | 1..1 | A3 | 260 | listAgencyIdentifier |
Metering point subtype consumption | 3 | A code specifying the type of consumption for consumption metering points. | Valid codes: Ref. Subtype Consumption | 0..1 | A3 | MeteringPointSubTypeConsumption | |
listAgencyIdentifier | 3 | Attribute to the metering point subtype consumption element | Identification of the agency maintaining metering point subtype consumption codes | 1..1 | A2 | 89 | listAgencyIdentifier |
Metering point subtype production | 3 | A code specifying the type of production for production metering points. | Valid codes: Ref. Subtype Production | 0..1 | A3 | MeteringPointSubTypeProduction | |
listAgencyIdentifier | 3 | Attribute to the metering point subtype production element | Identification of the agency maintaining metering point subtype production codes | 1..1 | A2 | 89 | listAgencyIdentifier |
Meter Reading Characteristics | 3 | A code specifying how the Metered Data Collector collects data from the Meter for this Metering Point, such as Automatic or Manually. | Valid codes: | 0..1 | A3 | MeterReadingCharacteristics | |
listAgencyIdentifier | 3 | Attribute to the meter reading characteristics | Identification of the agency maintaining meter reading characteristics codes. | 1..1 | A3 | 260 | listAgencyIdentifier |
Settlement Method | 3 | A code specifying how the energy volumes are treated for settlement for this Metering Point, such as profiled or non-profiled | Codes according or Elhub. | 0..1 | A3 | SettlementMethodType | |
listAgencyIdentifier | 3 | Attribute to the settlement method | Identification of the agency maintaining settlement methods | 1..1 | A3 | listAgencyIdentifier | |
Physical Status of Metering Point | 3 | A code specifying if the installation of the Metering Point is physically connected to the grid | Codes according to ebIX. | 0..1 | A3 | PhysicalStatusType | |
listAgencyIdentifier | 3 | Attribute to the physical status type | Identification of the agency maintaining physical statuses | 1..1 | A3 | 260 | listAgencyIdentifier |
Load limit | 3 | Load limit on the metering point | The maximum load in kW in a consumption m etering point a specific point in time. If stored as Ampere in the source system this must be converted to effect. | 0..1 | I9 | ContractedConnectionCapacityValue | |
Installed capacity | 3 | Installed capacity for production metering points | Installed capacity, or maximum effect, is the intended full-load sustained output of a facility such as a power plant. | 0..1 | I9 | InstalledCapacity | |
Meter reading start date | 3 | Start date of meter reading | Use together with meter reading frequency (ref. below) to calculate next planned meter reading | 0..1 | dateTime | MeterReadingStartDate | |
Meter reading frequency | 3 | The expected reading interval for a manually read meter point in number of readings per year | 0..1 | I4 | MeterReadingFrequencyDuration | ||
Description | 3 | For consumption metering points: Free text description of the metering point. Optional. | 0..1 | A80 | Description | ||
Priority | 3 | Code to indicate if the metering point is interruptible or not | Valid codes: Ref. Priority codes | 0..1 | A1 | Priority | |
Blocked for switching | 3 | Indicator to block the metering point from switching of balance supplier | True if the metering point is blocked for switching | 0..1 | boolean | true/false | BlockedForSwitching |
Meter Reading Occurrence | 3 | See EIM Målepunkt | 0..1 | PT15M/PT1H/PT5M/PT60M | MeterReadingOccurrence | ||
Estimated Annual Volume | 2 | Estimated annual consumption or production on the accounting point | 0..2 | AnnualPeriodEstimatedMetrics | |||
Total | 3 | Expected consumption or production value | 1..1 | I12 | Total | ||
Calculation method | 3 | Code to indicate how the EAC is calculated | Valid codes. Ref. Calculation Method | 1..1 | A9 | CalculationMethod | |
Direction | 3 | A code specifying the direction of the energy flow. | Valid codes: | 0..1 | A3 | In/Out | Direction |
Meter information | 2 | Information regarding the meter connected to the Metering Point | 0..1 | MeteringInstallationMeterFacility | |||
Meter Identification | 3 | Identification number of the meter at the metering point | 1..1 | A18 | MeterIdentification | ||
Number of digits | 3 | Number of significant digits on a profiled/manually read meter | 0..1 | I2 | NumberOfDigits | ||
Meter constant | 3 | Value to convert the register read to actual consumption/production | 0..1 | Decimal (12.5) | Constant | ||
Meter location | 3 | Description of the meter location | 0..1 | A80 | MeterLocation | ||
Taxation Profile | 2 | Information regarding various tax elements on the metering point | 0..1 | MPTaxationProfile | |||
VAT Code | 3 | Code to indicate the Value Added Tax percentage. | Valid codes: Ref. Vat Code | 0..1 | A1 | VATCode | |
Enova fee type | 3 | Type of the Enova fee: Fixed or dependent on consumption | Fixed | 0..1 | A20 | Fixed or | EnovaFeeType |
Enova fee share | 3 | The share of the volume which will be used for the Enova fee calculations (in percentage points) | 0..1 | Decimal (5.2) | EnovaFee | ||
El fee share | 3 | The share of the volume which will be used for the El fee calculations (in percentage points) | 0..1 | Decimal (5.2) | ElFee | ||
El certificate share | 3 | The share of the volume which will be used for El-certificate calculations (in percentage points) | 0..1 | Decimal (5.2) | ElCertificateShare | ||
ConsumptionCode | 3 | Code describing the consumption in the metering point | Ref. Consumption Code | 0..1 | A10 | ConsumptionCode | |
NACE_DivisionCode | 3 | The DivisionCode ("Næringskode") of the customer. | Valid codes. Ref. NACE Division Codes (Næringskode) | 0..1 | A10 | NACE_DivisionCode | |
Measurement Definition | 2 | Specification of the characteristics of the metering taking place on the metering point. | 0..99 | MeasurementDefinition | |||
Product Included Product Characteristics | 3 | Product Included Product Characteristics Complex Type | 1..1 | ProductIncludedProductCharacteristics | |||
Product | 4 | Identification of an energy product such as power, energy, reactive power, transport capacity, etc. | This identifies the product for which the time series is reporting. | 1..1 | A13 | Identification | |
schemeAgencyIdentifier | 4 | Attribute to the Product | Identification of the agency issuing the identifiers used for energy products | 1..1 | A1 | 9 | schemeAgencyIdentifier |
Unit type | 4 | The unit of measure that is applied to the quantities in which the metering values are expressed. | Valid codes: Ref. Unit Type | 1..1 | A5 | UnitType | |
Direction | 3 | A code specifying the direction of the energy flow. | Valid codes: | 1..1 | A3 | In/Out | Direction |
Resolution | 3 | Code for the resolution of the metering values | 1..1 | A5 | PT60M/PT1H/ | Resolution | |
Exclude From Settlement | 3 | See EIM Målepunkt | 0..1 | boolean | true/false | ExcludeFromSettlement |