BRS-NO-701 - Oppsett av beregning i målepunkt
Oversikt
Denne prosessen gjør det mulig for netteier å sette opp delt produksjon i Elhub. Delt produksjon er navnet på en beregning som gjøres av Elhub. I denne beregningen vil produksjon fra et felles anlegg kunne fordeles til forbrukspunkter på samme eiendom. Se dokumentasjon for Virtuelle beregninger. Forbrukspunktene vil da bli gjort om til plusskunder og produksjonen vil avregnes på disse kundene. Produksjonen på det originale målepunktet vil bli endret til "ikke-avregnet". Oppdateringen er av slik art at Elhub vil informere kraftleverandør. I beregningen benytter vi følgende definisjoner; bidragsyter er et målepunkt som bidrar til beregningen med produksjon, mottaker er et målepunkt som mottar produksjon fra beregningen.
Nettselskapet har ansvaret for å oppdatere Elhub med følgende informasjon:
Fordelingstype: 1 av ['Manuelle andeler', 'Lik fordeling', 'Dynamisk fordeling']
Navn: Unik per aktør
Beskrivelse: Frifelt
Bidragsyter liste: Liste med målepunkt som bidrar med produksjon inn i beregning
Mottaker liste: Liste med målepunkt som deltar i beregning
(Valgfri) Andel liste: Ved valg fordelingstype = ‘Manuelle andeler’ for fordeling
Prosessen besvares enten med negativ acknowledgement eller oppdatering av hele beregningen. I tillegg vil det sendes en oppdatering av grunndata på hvert målepunkt.
Avregning og måleverdiflyt for delt produksjon
Alle mottakere i en delt produskjon beregning vil få opprettet 3 virtuelle kanaler for beregning av netto produksjon og forbruk og fordelt produksjon. Fakturering av sluttkunden skal gjøres bassert på måleverdiene på de kanalene som ligger som “Avregnet” i Elhub. Ved opprettelse av en beregning for delt produksjon vil Elhub sende melding til både kraftleverandør og netteier per målepunkt. I denne meldingen står det hvilke kanaler som skal brukes i faktureringen.
Det er et krav at det skal vises på fakturaen til sluttkunden hvor mye produksjon de har fått tildelt som en mottaker i en beregning av delt produksjon. Dette vil vises på kanalen “Virtuell distribuert produksjon”. Denne kanalen skal ikke brukes i avregningen, kun som informasjon til kunden.
For mer informasjon se Flytdiagram delt produksjon
Prossesflyt og informasjonsutveksling
Prossesflyt

Starttilstand
Det er valgt å opprette delt produksjon for gitte målepunkt. Alle målepunkt er intervallavregnet og aktive.
Nettselskapet har mottatt informasjonen om hvordan beregningen skal se ut, og er klar til å sende det til Elhub.
Prosessforløp
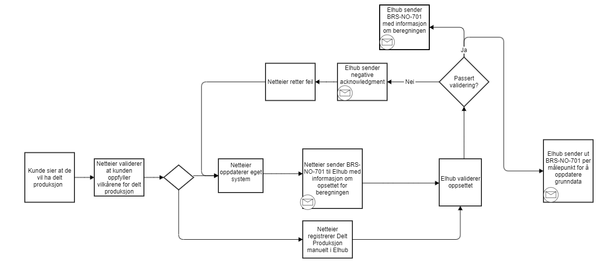
Prosessen starter når nettselskapet har mottatt informasjon med ønske om opprettelse av delt produksjon. Det er nettselskapets ansvar å sørge for at reglene i forskrift er overholdt.
Nettselskapet sender informasjonen Elhub behøver i BRS-NO-701 eller registrerer dette manuelt i Elhub Aktørportal. Aktiveringsdato må være dagens dato eller frem i tid.
Elhub validerer beregningen etter valideringsreglene beskrevet nedenfor og generer en unik ID for denne.
Når oppsettet av beregningen har passert valideringene vil Elhub oppdatere alle målepunktene som er en del av beregningen.
Produksjonskanalen på bidragsyterne vil bli satt til ikke-avregnet. Hvis målepunktet er et produksjonsmålepunkt vil hele målepunktet bli satt til ikke-avregnet. Hvis målepunktet er pluss vil det bli endret til et forbrukspunkt i Elhub.
Elhub oppretter virtuelle kanaler på mottakerne
Elhub endrer målepuntstype på mottakerne fra forbruk til pluss
Hvis netteier har opprettet beregningen for delt produksjon via melding vil Elhub sende ut et svar som inneholder oppsettet på beregningen og den Elhub-genererte IDen via BRS-NO-701.
Elhub sender ut oppdatering av grunndata per målepunkt. I denne meldingen vil Elhub sende ut informasjon om alle feltene som blir oppdatert som et resultat av at målepunktet blir en del av beregningen
For mottakerne som endres til plusskunde vil Elhub sette en beskrivelse, installert effekt, produksjonstype, endre målepunktstype og oppdatere nye virtuelle kanaler.
Hvis bidragsyter er produksjonspunkt vil Elhub endre avregningsmetode til ikke-avregnet.
Hvis bidragsyter er kombinasjonspunkt vil Elhub endre målepunktstype til forbruk, eksisterende sluttbruker og forbrukskontrakt vil fortsette.
Ved oppdatering eller deaktivering av beregningen må netteier sende ny BRS-NO-701 hvor det refereres til beregningen via IDen generert av Elhub.
Dersom det opprettes ny versjon, enten ved oppdatering eller deaktivering av beregning, vil Elhub sende en NotifySharedProduction-melding per versjon.
Dersom kun Navn eller Beskrivelse oppdateres, vil endringen gjelde alle versjoner. NotifySharedProduction fra Elhub vil derfor kun inneholde:
StartOfOccurrence
Name
Description
ID
Dersom det sendes inn oppdateringer på samme dato som den virtuelle beregningen er opprettet eller oppdatert, vil det ikke bli opprettet ny versjon, men gjeldende versjon bli oppdatert med informasjonen som sendes inn.

Prosessforløp i portalen
Se til vår veilder på http://elhub.no for hvordan dette gjøres i portalen: Veileder for oppsett av Delt Produksjon i Elhub Aktørportal.
Hvis dette settes opp gjennom Elhub Aktørportal vil resultatet av valideringene vises der.
Håndtering av kryssende markedsprosesser
Oppsettet for delt produksjon vil påvirkes av grunndataoppdateringer på målepunkt som inngår beregningen. Elhub vil ikke automatisk oppdatere beregningen hvis netteier oppdaterer grunndata på målepunkter som er en del av beregningen. Som hovedregel skal målepunkter som krever oppdatering av grunndata tas ut av beregningen hvis man skal korrigere følgende grunndata:
Endring av målepunktstype
Endring av målepunktstatus
Avlesningsoppløsning
Målepunktstype
Endring av avlesningsopppløsning og målepunktstype vil være blokkert for målepunkter som er en del av en beregning for delt produksjon.
Andre markedsprosesser og oppdateringer av grunn- og strukturdata vil ikke påvirke oppsettet for delt produksjon.
Valideringsregler
| Validering | Feilkode |
|---|---|---|
1 | Alle målepunktene i beregningen må være registrert i Elhub | E10 |
2 | Alle målepunktene i beregningen må ha status Aktiv | E81 |
3 | Alle målepunktene i beregningen må være Intervallavregnet | EH038 |
4 | Alle målepunktene som er mottakere i beregningen må være forbruk | EH039 |
5 | Alle målepunktene som er bidragsytere i beregningen må være produksjon eller kombinert | EH039 |
6 | Et målepunkt kan til en hver tid kun være medlem av en aktiv beregning | EH097 |
7 | Alle målepunktene som inngår i beregningen må befinne seg i samme nettavregningsområde | E09 |
8 | Dato for oppdatering av beregningen må være innenfor tidsfristene | EH003 |
9 | En deaktivert beregning kan ikke oppdateres | EH100 |
10 | Nettilknyttningstilbyder som initierer prosessen må være netteier i nettområdet som beregningen befinner seg i | E0I |
11 | En aktiv beregning kan maks inneholde 250 målepunkter | EH110 |
Tidsfrister
Navn | Avsender | Mottager | Tidsfrist |
|---|---|---|---|
Tidligste dato for endring - Min | Nettselskap | Elhub | Dagens dato |
Seneste dato for endring - Max | Nettselskap | Elhub | 14 kalenderdager |
Meldingsreferanser
Tabellen nedenfor viser alle meldingene i sekvensdiagrammene ovenfor med referanse til Elhub BIM Business Information Model.
Prosesskomponent | Parameter | Melding | Dok.Type | Prosess |
|---|---|---|---|---|
40 - Update Of Shared Production - from Grid Access Provider | Oppsett av delt produksjon | 31 - RequestUpdateSharedProduction | E58 | BRS-NO-701 - Oppsett av beregning i målepunkt |
40 - Update Of Shared Production - from Grid Access Provider | Oppsett av delt produksjon | 37 - Acknowledgement | 294 | BRS-NO-701 - Oppsett av beregning i målepunkt |
6 - Update of master data - to Balance Supplier - Grid Access Provider - Third Party | Oppsett av delt produksjon | 9 - NotifyMeteringPointCharacteristics | E58 | BRS-NO-701 - Oppsett av beregning i målepunkt |
Oppsett av delt produksjon | 32 - NotifySharedProduction | E58 | BRS-NO-701 - Oppsett av beregning i målepunkt |
Prosesspesifikke meldingsvalideringer
| Meldingsdel | Innhold | Feilkode |
|---|---|---|---|
1 | Header | Melding skal være RequestUpdateSharedProduction | EH055 |
2 |
| Document Type = E58 | EH011 |
3 |
| ListAgencyIdentifier(DocumentType) = 260 | EH025 |
4 | Process | EnergyBusinessProcess = BRS-NO-701 | EH055 |
5 |
| EnergyBusinessRole = DDM | EH013 |
6 | Payload | Kun én Payload er tillatt oppgitt i melding | EH092 |
7 |
| StartOfOccurrence må være oppgitt i melding | EH032 |
8 |
| Id skal ikke være oppgitt i meldingen hvis UpdateIndicator er Add | EH102 |
9 |
| Id skal være oppgitt i meldingen når UpdateIndicator er Delete eller Update | EH102 |
10 | Hvis UpdateIndicator er Add skal Name, ForumlaType og Participants være med i meldingen | EH101 | |
11 | Hvis UpdateIndicator er Update og Participant eller FormulaType er med i meldingen, må begge elementer være med i meldingen | EH103 | |
12 | Hvis UpdateIndicator er Delete skal ikke Name, Description, FormulaType eller Participant være med i meldingen | EH108 | |
13 |
| Share må være oppgitt for alle Recipients hvis FormulaType er Manual | EH104 |
14 |
| Share skal ikke være oppgitt for noen Recipients hvis FormulaType er EquallyDistributed eller ConsumptionBased | EH104 |
15 | Share skal ikke være oppgitt for noen Contributors | EH104 | |
16 | Hvis FormulaType er Manual skal andelene summeres til 1 | EH099 | |
17 | Et målepunkt kan ikke være både Recipient og Contributor i samme beregning | EH107 | |
18 | Hvis UpdateIndicator er Update, må Id være knyttet til en aktiv versjon | EH102 | |
19 | Meldingen kan kun inneholde én liste av følgende elementer: Participants Contributors Recipients | EH109 |