BRS-NO-102 - Oppstart kraftleveranse - innflytting frem i tid
Oversikt
Innflytting frem i tid kan meldes av sluttbrukers eksisterende kraftleverandør eller ny kraftleverandør.
Ved en innflytting frem i tid sender ny kraftleverandør melding om oppstart av kraftleveranse til Elhub. Kraftleverandøren kan melde innflytting frem i tid så lenge tidsfristene holdes. Ved innflytting mellom dagens dato og tidligste frist for flytting frem i tid, legges meldingen på vent hos kraftleverandøren og sendes som innflytting tilbake i tid (BRS-NO-103) på flyttedato så lenge godkjent måleravlesning finnes i Elhub.
Eventuell angrefrist skal tas høyde for slik at fristen senest sammenfaller med siste frist for kansellering av innflytting.
Dersom sluttbruker er digital privatkunde må strømavtalen bekreftes til Elhub av kunden, enten direkte til Elhub via Elhub Min Side eller ved å signere digitalt bekreftelsesdokument.
Ikke-digitale privatkunder er unntatt avtalekontroll. Det skal angis at kunde er ikke-digital i meldingen om oppstart kraftleveranse som sendes til Elhub.
Elhub kontrollerer at avtalebekreftelse for anleggsovertakelse er tilstede dersom sluttbruker er digital privatkunde, samt mottatt melding og bekrefter anleggsovertakelsen til ny kraftleverandør, eller avviser med begrunnelse gitt i valideringsreglene.
Kraftleverandøren skal presisere overfor sluttbruker med profilavregnet målepunkt at det skal foretas en avlesning for at oppstarten skal kunne registreres, og at måleravlesning skal sendes inn enten via kraftleverandøren eller direkte gjennom nettselskapets kanaler. Melding skal ikke sendes før godkjent avlesning foreligger. Hvis avlesning ikke er registrert innen siste frist, må innflytting tilbake i tid (BRS-NO-103) sendes når avlesning er registrert. Det er den som er i kontakt med sluttbruker som har ansvaret for å sørge for at måleravlesning sendes inn. Nettselskapet har ansvaret for å kvalitetssikre denne innen de fristene som gjelder.
Når fristen for kansellering er passert, vil nettselskapet informeres gjennom oppdatering av grunndata inkludert sluttbruker. Hvis gammel sluttbruker ikke har meldt utflytting, vil sluttbrukeren «automatisk» flyttes ut og utflytters kraftleverandør (gammel kraftleverandør) informeres gjennom opphør kraftleveranse. I tillegg sendes oppdatering av grunndata til den nye kraftleverandøren.
Etter oppstartdato vil avlesning på profilavregnede målepunkt sendes fra nettselskapet gjennom Elhub, til både ny og gammel kraftleverandør. Hvis nettselskapet ikke sender inn oppstartsavlesning innen fristen, vil Elhub estimere volumet frem til oppstartsdato og sende dette både til gammel kraftleverandør og nettselskap. I tillegg sendes estimert start-stand til ny kraftleverandør.
Gammel kraftleverandør vil kunne lage en sluttavregning til gammel sluttbruker når måleverdier er oppdatert i Elhub
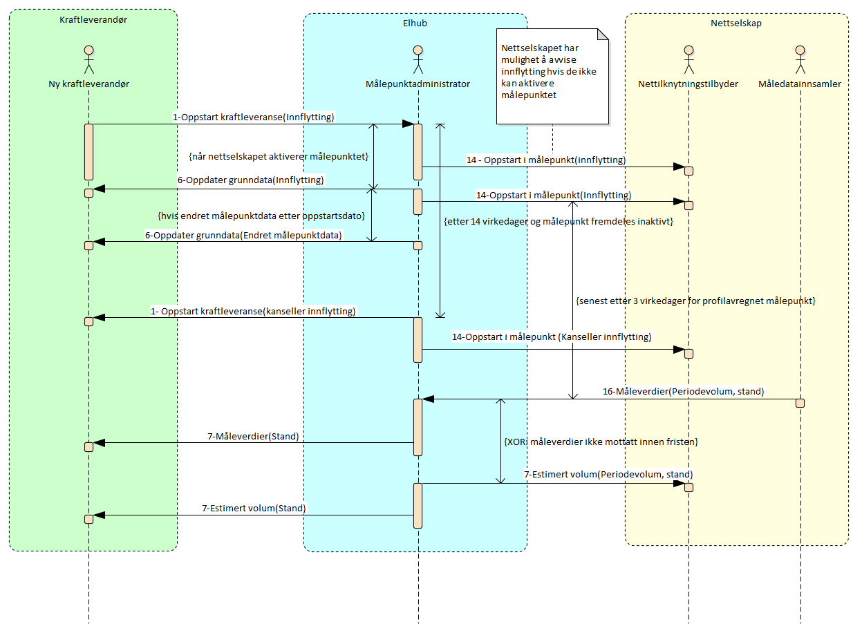
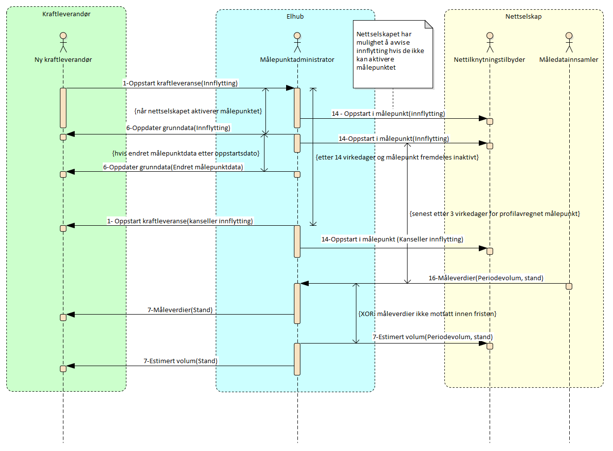
Innflytting i inaktivt målepunkt
Hvis innflytting skal skje i et inaktivt målepunkt, må kraftleverandør sende melding om oppstart så tidlig som mulig, men fortsatt innenfor tidsfristene. Elhub vil umiddelbart sende melding til nettselskapet om innflytting i inaktivt målepunkt. Nettselskapet forventes å aktivere målepunktet før oppstartsdato og melder dette gjennom BRS-NO-122 så fort dato for aktivering er kjent.
Kraftleverandør vil dessuten ha mulighet å melde innflytting med dagens dato i de tilfeller sluttbruker kontakter de og er uten strøm. Nettselskapet forventes da å aktivere målepunktet så raskt som mulig.
Hvis nettselskapet mener at innflyttingen er feil og at målepunktet ikke kan aktiveres har de mulighet å avvise innflyttingen. Elhub informerer kraftleverandør.
Hvis ikke aktivering er registrert innen 7 virkedager etter at nettselskapet har mottatt melding om innflytting, sender Elhub en purring. Etter ytterligere 7 virkedager uten aktivering, kanselleres prosessen av Elhub, og meldinger om kansellering vil bli sendt til kraftleverandør og nettselskap.
Startdato for kontrakten vil bli satt til enten oppstartsdato spesifisert i oppstartsmelding eller til dato for aktivering, avhengig av hva som skjer sist.
Elhub vil sende meldinger med oppdatert informasjon til kraftleverandør og nettselskapet når melding om aktivering i målepunkt mottas.
Kraftleverandøren vil ikke ha mulighet for å kansellere innflytting i inaktivt målepunkt.
Prosessflyt og informasjonsutveksling

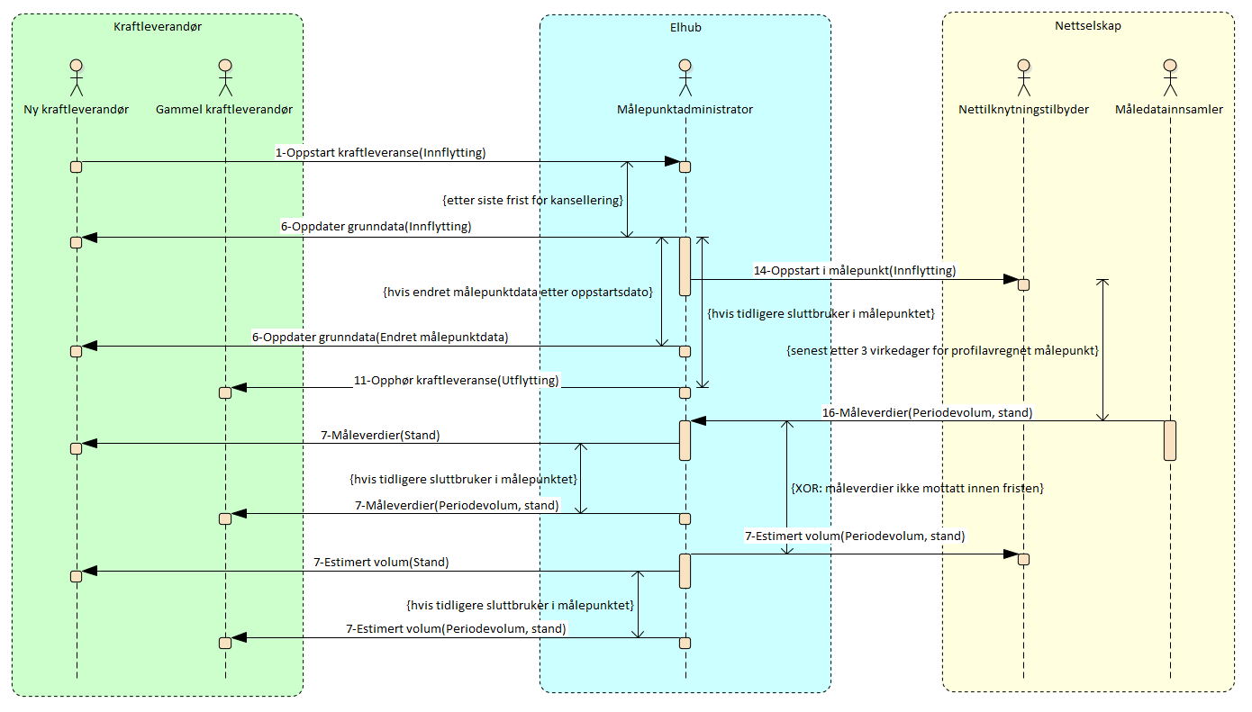
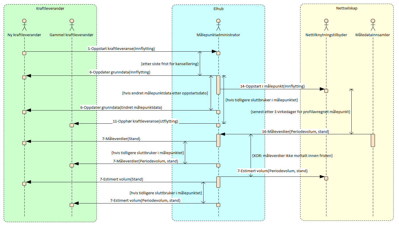
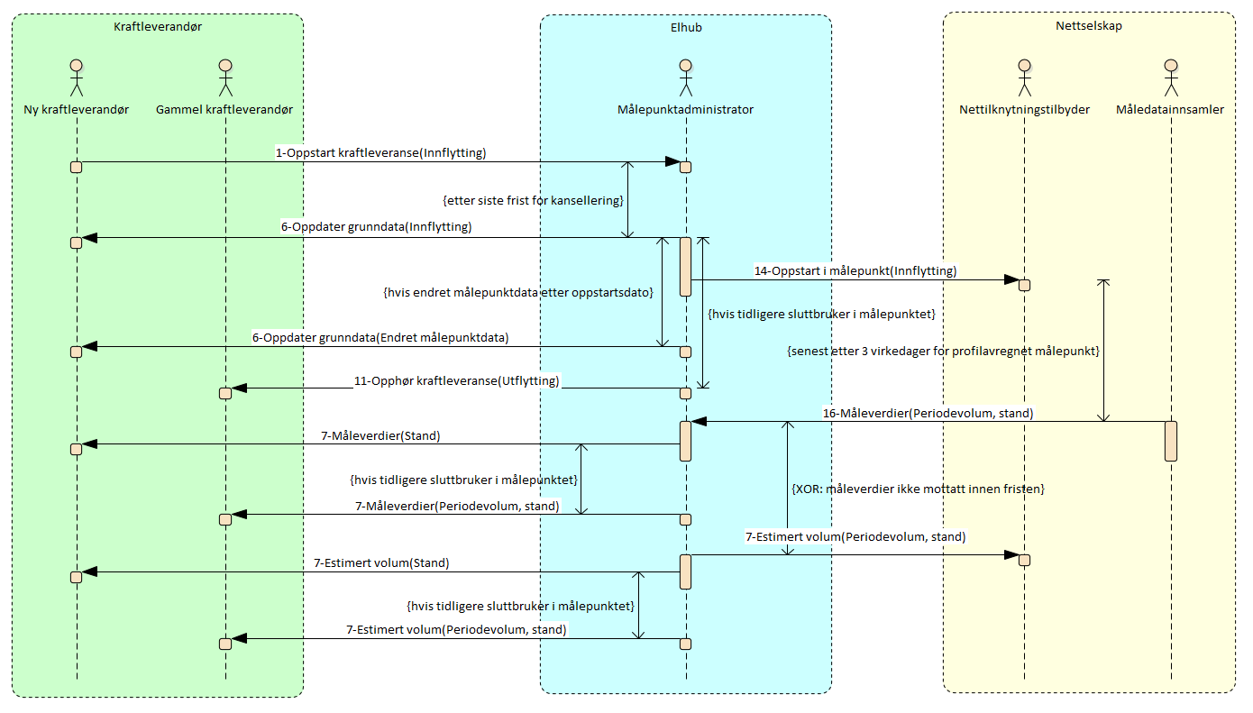
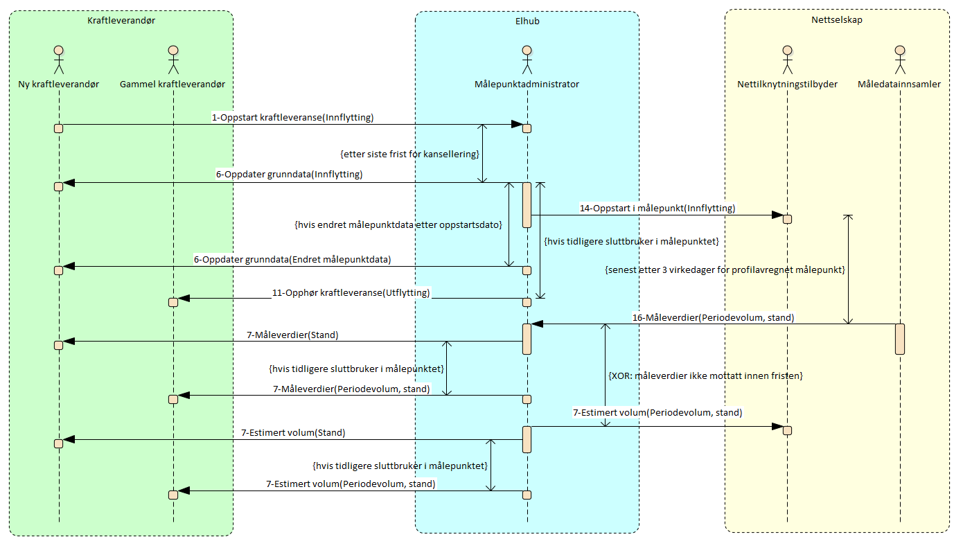
Sekvensdiagram: innflytting frem i tid -aktivt målepunkt

Sekvensdiagram: innflytting frem i tid -inaktivt målepunkt
Starttilstand
Sluttbruker starter prosessen ved å melde innflytting til kraftleverandøren og eventuelt tegne kontrakt med ny kraftleverandør.
Prosessforløp
Hovedprosessen er som følger:
Før innflytting meldes, innhenter ny kraftleverandør informasjon fra sluttbruker, inkludert fødselsnummer/D-nummer/organisasjonsnummer. «BRS-NO-611 Verifiser grunndata i målepunkt» bør brukes for å verifisere informasjon. Hvis innflytting skal skje i et inaktivt målepunkt, skal kraftleverandør sende melding om oppstart så tidlig som mulig, men fortsatt innenfor tidsfristene. Elhub vil i dette tilfelle umiddelbart sende «14 - Oppstart i målepunkt» til nettselskapet.
Sluttbruker bekrefter strømavtalen før anleggsovertakelse initiert av kraftleverandør dersom den er digital privat sluttbruker. Sluttbruker kan bekrefte strømavtalen ved å:
Logge seg inn i Elhub Min Side og gi bekreftelse direkte til Elhub
Signere dokument som bekrefter strømavtalen til Elhub
Hvis sluttbrukeren er privatkunde og ikke-digital angis dette i meldingen om anleggsovertakelse - «1-Oppstart kraftleveranse – innflytting frem i tid»
Når sluttbruker har bekreftet strømavtalen har bekreftelsen en gyldighetsperiode på 1 år
Ytterligere informasjon og krav til informasjonselementer fra kraftleverandør ved avtalekontroll ligger her: Avtalekontroll i Elhub
Kraftleverandøren har også en plikt til å innhente og videresende relevant kontaktinformasjon som nettselskapet vil kunne få bruk for. Postadresse til sluttbruker skal alltid oppgis. Denne brukes til kommunikasjon og fakturering hvis ikke annet er oppgitt. Hvis sluttbruker har en annen fakturaadresse kan denne oppgis i tillegg til postadressen. For mer detaljert informasjon om hvordan de enkelte adresseelementene for sluttbrukeradresse i Elhub skal brukes se kapittel 3 Generelle temaer.
Kraftleverandøren skal sende inn næringskode til Elhub, som videresendes til nettselskapet for verifisering og oppdatering i Elhub. For næringsvirksomhet sendes enten organisasjonens hovedkoden eller en av dens underkoder, avhengig hvilken som best representerer faktisk forbruk i målepunktet. For mer detaljert informasjon om prosess for endring av næringskode og forbrukskode på et målepunkt se kapittel 3 Generelle temaer.
Kraftleverandør har ansvaret for å presisere overfor sluttbruker med profilavregnet målepunkt at en avlesning er nødvendig før registrering av innflytting, og må sendes inn enten via kraftleverandøren eller direkte gjennom nettselskapets kanaler. Før melding om oppstart sendes, sikrer kraftleverandøren i Elhub at det finnes avlesning nyere enn 3 måneder før oppstartsdato.
Ved en innflytting frem i tid sender kraftleverandør meldingen «1 - Oppstart kraftleveranse - innflytting - frem i tid» til målepunktadministrator (Elhub) i hehold til tidsfristene under.
Eventuell angrefrist skal tas høyde for slik at fristen senest sammenfaller med siste frist for kansellering.
Målepunktadministrator kontrollerer at avtalebekreftelse for anleggsovertakelse initiert av kraftleverandør foreligger dersom sluttbruker er digital privatkunde, samt mottatt melding «1-Oppstart kraftleveranse - innflytting - frem i tid» og bekrefter mottatt innflytting til kraftleverandør. Ved manglende avtalebekreftelse fra sluttbruker, feil i melding eller hvis tidsfrister ikke er overholdt avvises meldingen med bakgrunn i valideringsreglene.
Hvis innflytting skal skje i et inaktivt målepunkt, og aktivering ikke er registrert innen 7 virkedager etter at nettselskapet har mottatt melding om innflytting, sender Elhub en purring, «14-Oppstart i målepunkt». Etter ytterligere 7 virkedager uten aktivering, kanselleres prosessen av Elhub, og nettselskapet og kraftleverandør informeres.
Hvis nettselskapet mener at innflyttingen er feil og at målepunktet ikke kan aktiveres har de mulighet å avvise innflyttingen. De sender da avvisningmelding til Elhub med feilkode "EH095 - Ikke mulig å aktivere målepunktet". Elhub videresender avvisningsmelding til kraftleverandør og avslutter prosessen.
Ved kanselleringsfristens utløp, eller når aktiveringsmelding er sendt til Elhub (gjøres av nettselskapet gjennom normale prosesser for grunndataendring)
informeres nettselskapet gjennom meldingen «14-Oppstart i målepunkt» inkludert sluttbruker og
kraftleverandøren til eventuell gammel sluttbruker informeres gjennom meldingen «11-Opphør kraftleveranse". Eventuell gammel sluttbruker flyttes automatisk ut.
I tillegg sendes meldingen «6-Oppdatering av grunndata» til den nye sluttbrukers kraftleverandør. Hvis det er registrert endringer i grunndata i målepunktet etter innflyttingsdato, vil samtlige endringer bli sendt til kraftleverandøren i en separat melding for å sikre konsistens i grunndata.
Etter oppstartsdato sendes avlesning på profilavregnede målepunkt fra nettselskapet gjennom Elhub, både til ny og gammel kraftleverandør. Hvis nettselskapet ikke sender inn ny avlesning innen fristen, vil Elhub estimere volumet frem til oppstartsdato og sende dette, samt estimert målerstand, både til gammel kraftleverandør og nettselskap. I tillegg vil Elhub estimere start-stand og sende til ny kraftleverandør og nettselskap.
Kansellering

Sekvensdiagram: kansellering av innflytting frem i tid
Prosessforløp for kansellering
Hvis sluttbruker eller kraftleverandøren av en eller annen grunn kansellerer innen fristen, bekreftes dette, og ingen andre parter vil involveres. Hvis en oppdager feil etter fristen kan en reversering initieres. En eventuell kansellering vil avvises.
Valideringsregler
Validering | Feilkode | |
|---|---|---|
| 1 | Målepunktet må være registrert i Elhub | E10 |
| 2 | Målepunkt må være et avregningspunkt | EH010 |
| 3 | Målepunktstatus skal ikke være Avsluttet | EH009 |
| 4 | Avregningsform skal ikke være "Ikke avregnet" for de perioder målepunktet har kraftkontrakter | EH038 |
| 5 | Dato for innflytting frem i tid må være innenfor tidsfristene | EH003 |
| 6 | Gyldighetsdato må være oppgitt i midnatt lokal norsk tid | EH032 |
| 7 | Kraftleverandør med en kraftkontrakt må ha avtale for forbruk med en balanseansvarlig i nettområdet som målepunkter er i hvis målepunkttype er en av følgende:
| E16 |
| 8 | Kraftleverandør med en kraftkontrakt må ha avtale for produksjon med en balanseansvarlig i nettområdet som målepunktet er i hvis målepunkttype er en av følgende:
| E16 |
| 9 | En måleravlesning nyere enn 3 måneder fra gyldighetsdato oppgitt i prosessen må være registrert i Elhub hvis alle følgende er sanne:
| E19 |
| 10 | Sluttbrukeren som flyttes inn skal ikke ha den aktive kraftkontrakten i målepunktet | EH018 |
| 11 | Sluttbruker ID må være én av følgende:
| ikke spesifisert |
| 12 | En postadresse må være spesifisert for sluttbruker | EH014 |
| 13 | Postnummer for norske post- og fakturaadresser må oppfylle følgende formatkrav:
RegEx: ^\d{4}$ | EH031 |
| 14 | Poststed for norske post- og fakturaadresser må oppfylle følgende formatkrav:
| EH031 |
| 15 | Husnummer for norske post- og fakturaadresser må oppfylle følgende formatkrav:
RegEx: ^[1-9]{1}[0-9]*[A-ZÆØÅ]?$ | EH031 |
| 16 | Bruksenhetsnummer for norske post- og fakturaadresser må oppfylle følgende formatkrav:
RegEx: ^[LHUK][0-9]{4}?$ | EH031 |
| 17 | Kommunenummer for norske post- og fakturaadresser må oppfylle følgende formatkrav:
RegEx: ^\d{4}$ | EH031 |
| 18 | Hvis Gatenavn er oppgitt i en norsk post- eller fakturaadresser skal ingen av følgende være oppgitt:
| EH031 |
| 19 | Telefonnummer må oppfylle følgende formatkrav:
RegEx: ^(((+47)?((0d{4})|([2-9]d{7})))|(+(?!47)[1-9]d{2,14}))$ | EH113 |
| 20 | Mobilnummer må oppfylle følgende formatkrav:
RegEx: ^(((+47)?([49]d{7}))|(+(?!47)[1-9]d{2,14}))$ | EH114 |
| 21 | Fax må oppfylle følgende formatkrav:
RegEx: ^(((+47)?([2-9]d{7}))|(+(?!47)[1-9]d{2,14}))$ | EH115 |
| 22 | Epost må oppfylle følgende formatkrav:
RegEx: ^[^s@]+@[^s@]+.[^s@]+$ | EH116 |
| 23 | Bekreftelse fra sluttbruker er allerede brukt | EH119 |
| 24 | Bekreftelse fra sluttbruker er utløpt på tid | EH120 |
| 25 | Bekreftelses-ID mangler i meldingen eller er ugyldig | EH121 |
| 26 | Bekreftelses-ID i meldingen er ikke i UUID format | EH122 |
| 27 | Målepunkt samsvarer ikke med målepunkt oppgitt i bekreftelsesdokument | EH123 |
| 28 | GLN samsvarer ikke med GLN oppgitt i bekreftelsesdokument | EH124 |
| 29 | SluttbrukerID samsvarer ikke med sluttbrukerID oppgitt i bekreftelsesdokument | EH125 |
Valideringer kansellering
Validering | Feilkode | |
|---|---|---|
| 1 | Opprinnelig prosess må være registrert i Elhub | EH033 |
| 2 | Kanselleringsmelding for innflytting frem i tid må være sendt før kanselleringsfristen | EH003 |
| 3 | Markedsaktør som initierer kansellering må være samme som i opprinnelig prosess | EH033 |
| 4 | Opprinnelig prosess må være i tilstand hvor den venter på kanselleringsfrist | EH036 |
Valideringer avvisning av innflytting i inaktivt målepunkt fra nettselskap
# | Validering | Feilkode |
|---|---|---|
1 | Opprinnelig prosess må være registrert i Elhub | EH033 |
2 | Opprinnelig prosess må være i tilstand hvor den venter på aktivering av målepunkt | EH036 |
Tidsfrister
Navn | Avsender | Mottager | Tidsfrist |
|---|---|---|---|
Antall dager før Oppstartsdato i aktivt målepunkt - Min | Kraftleverandør | Elhub |
|
Antall dager før Oppstartsdato i inaktivt målepunkt - Min | Kraftleverandør | Elhub |
|
Antall dager før Oppstartsdato - Max | Kraftleverandør | Elhub |
|
Kanselleringsfrist | Kraftleverandør | Elhub | Aktivt målepunkt:
Inaktivt målepunkt: Kansellering fra Kraftleverandør ikke mulig. Elhub kansellerer automatisk prosessen hvis målepunkt ikke er aktivert innen 14 virkedager etter at nettselskap mottatt melding om innflytting. |
Avlesning – profilavregnet | Kraftleverandør eller sluttbruker | Nettselskap via Elhub, eller direkte til nettselskap | Tidligst 3 mnd. før oppstartsdato og senest 3 virkedager før melding om innflytting sendes (gjelder kun hvis målepunktet har vært aktivt i mer enn 3 virkedager.) |
Oppdatering til nettselskap | Elhub | Nettselskap | Aktivt målepunkt:
Inaktivt målepunkt: Umiddelbart ved registrering av aktivering. |
Opphør til gammel kraftleverandør | Elhub | Gammel kraftleverandør | Aktivt målepunkt:
Inaktivt målepunkt: Umiddelbart ved registrering av aktivering. |
Måleverdier | Nettselskap via Elhub | Ny og gammel kraftleverandør |
|
Meldingsreferanser
Tabellen nedenfor viser alle meldingene i sekvensdiagrammene ovenfor med referanse til Elhub BIM Business Information Model.
Prosess komponent | Parameter | Melding | Dok. type | Prosess |
|---|---|---|---|---|
innflytting | 1 - RequestStartOfSupply | 392 - Anmodning om Leverandørskifte | BRS-NO-102 Innflytting frem i tid | |
innflytting | 2 - ConfirmStartOfSupply | 414 - Bekreftelse leverandørskifte | BRS-NO-102 Innflytting frem i tid | |
innflytting | 3 - RejectStartOfSupply | 414 - Bekreftelse leverandørskifte | BRS-NO-102 Innflytting frem i tid | |
6 - Update of master data - to Balance Supplier - Grid Access Provider - Third Party | innflytting | 4 - NotifyStartOfSupply | 414 - Bekreftelse leverandørskifte | BRS-NO-102 Innflytting frem i tid |
6 - Update of master data - to Balance Supplier - Grid Access Provider - Third Party | Endret MP data | 9 - NotifyMeteringPointCharacteristics | E58 - Anmodning om endring av målepunkt attributter | BRS-NO-302 Oppdatering av grunndata |
innflytting | 4 - NotifyStartOfSupply | 414 - Bekreftelse leverandørskifte | BRS-NO-102 Innflytting frem i tid | |
innflytting | 2 - ConfirmStartOfSupply | 414 - Bekreftelse leverandørskifte | BRS-NO-102 Innflytting frem i tid | |
innflytting | 3 - RejectStartOfSupply | 414 - Bekreftelse leverandørskifte | BRS-NO-102 Innflytting frem i tid | |
utflytting | 8 - NotifyEndOfSupply | 406 - Varsel om oppsigelse | BRS-NO-102 Innflytting frem i tid | |
Periodevolum, stand | 14 - CollectedData | E30 - Måleravlesing | BRS-NO-312 Oversendelse av måleverdier for profilavregnede målepunkt | |
Periodevolum, stand | 20 - NotifyValidatedDataForBillingEnergy | E65 - Periodevolum | BRS-NO-312 Oversendelse av måleverdier for profilavregnede målepunkt | |
Estimert volum, stand | 20 - NotifyValidatedDataForBillingEnergy | E65 - Periodevolum | BRS-NO-312 Oversendelse av måleverdier for profilavregnede målepunkt | |
Kansellert innflytting grunnet ikke aktivert målepunkt | 3 - RejectStartOfSupply | 414 - Bekreftelse leverandørskifte | BRS-NO-102 Innflytting frem i tid | |
Kansellert innflytting grunnet ikke aktivert målepunkt | 4 - NotifyStartOfSupply | E02 - Kansellering | BRS-NO-102 Innflytting frem i tid | |
kansellert innflytting | 1 - RequestStartOfSupply | E02 - Kansellering | BRS-NO-102 Innflytting frem i tid | |
kansellert innflytting | 2 - ConfirmStartOfSupply | E02 - Kansellering | BRS-NO-102 Innflytting frem i tid | |
kansellert innflytting | 3 - RejectStartOfSupply | E02 - Kansellering | BRS-NO-102 Innflytting frem i tid |
Prosesspesifikke meldingsvalideringer
Tabellen inneholder gyldige valideringer og tilhørende feilkoder for meldingen RequestDataFromElhub fra Kraftleverandør til Målepunktadministrator og meldingen RejectStartOfSupply fra Nettilknytningstilbyder til Målepunktadministrator.
Hovedprosess:
Meldingsdel | Innhold | Feilkode | |
|---|---|---|---|
| 1 | Header | Melding skal være RequestStartOfSupply | EH055 |
| 2 | Document Type = 392 | EH011 | |
| 3 | ListAgencyIdentifier(DocumentType) = 6 | EH025 | |
| 4 | Process | EnergyBusinessProcess = BRS-NO-102 | EH055 |
| 5 | EnergyBusinessRole = DDQ | EH013 | |
| 6 | Payload | OriginalBusinessDocumentReference skal ikke være oppgitt i melding | EH033 |
| 7 | BalanceSupplierInvolvedEnergyParty må være lik JuridicalSenderEnergyParty/Identification | EH060 | |
| 8 | Minimum én av følgende må være oppgitt i melding hvis sluttbruker er av type Forbruker (SchemeAgencyIdentifier(CustomerIdentification)=Z01)
| EH031 | |
| 9 | Følgende må være oppgitt i melding hvis sluttbruker er av type Næring (SchemeAgencyIdentifier(CustomerIdentification)=82):
| EH031 | |
| 10 | Følgende skal ikke være oppgitt i melding hvis sluttbruker er av type Forbruker (SchemeAgencyIdentifier(CustomerIdentification)=Z01)
| EH031 | |
| 11 | Følgende skal ikke være oppgitt i melding hvis sluttbruker er av type Næring (SchemeAgencyIdentifier(CustomerIdentification)=82)
| EH031 | |
| 12 | NACE_DivisionCode må være oppgitt i melding | EH061 |
Kansellering:
Meldingsdel | Innhold | Feilkode | |
|---|---|---|---|
| 1 | Header | Melding skal være RequestStartOfSupply | EH055 |
| 2 | Document Type = E02 | EH011 | |
| 3 | ListAgencyIdentifier(DocumentType) = 260 | EH025 | |
| 4 | Process | EnergyBusinessProcess = BRS-NO-102 | EH055 |
| 5 | EnergyBusinessRole = DDQ | EH013 | |
| 6 | Payload | OriginalBusinessDocumentReference må være oppgitt i melding | EH033 |
Avvisning av innflytting i inaktivt målepunkt fra nettselskap
# | Meldingsdel | Innhold | Feilkode |
|---|---|---|---|
1 | Header | Melding skal være RejectStartOfSupply | EH055 |
2 | Document Type = 414 | EH011 | |
3 | ListAgencyIdentifier(DocumentType) = 6 | EH025 | |
4 | Process | EnergyBusinessProcess = BRS-NO-102 | EH055 |
5 | EnergyBusinessRole = DDM | EH013 | |
6 | Payload | OriginalBusinessDocumentReference må være oppgitt i melding | EH033 |
7 | ResponseReasonType = EH095 | E86 |