BRS-NO-101 - Oppstart kraftleveranse - leverandørskifte
Oversikt
Leverandørskifteprosessen foregår i hovedsak mellom kraftleverandør og Elhub. Nettselskapet har ingen direkte rolle i leverandørskifteprosessen, utover at nettselskapet blir informert om relevante endringer.
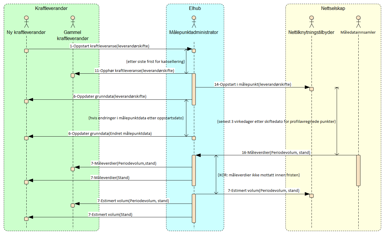
Ved et leverandørskifte sender ny kraftleverandør melding om oppstart av kraftleveranse til Elhub. Ny kraftleverandør kan melde leverandørskifte frem i tid så lenge tidsfristene holdes.
Eventuell angrefrist skal tas høyde for slik at fristen senest sammenfaller med siste frist for kansellering av leverandørskifte.
Elhub kontrollerer mottatt melding og bekrefter leverandørskiftet til ny kraftleverandør, eller avviser med begrunnelse gitt i valideringsreglene.
Kraftleverandøren skal presisere overfor sluttbruker med profilavregnet målepunkt at en avlesning er nødvendig for gjennomføringen av leverandørskiftet, og må sendes inn enten via kraftleverandøren eller gjennom nettselskapets kanaler. Før melding om oppstart sendes, sikrer kraftleverandøren at det finnes avlesning nyere enn 3 mnd. før oppstartdato, i Elhub.
Når fristen for kansellering av melding om oppstart av kraftleveranse er passert, vil nettselskapet informeres gjennom oppdatering av grunndata og den gamle kraftleverandøren informeres gjennom opphør kraftleveranse.
I tillegg sendes oppdatering av grunndata til den nye kraftleverandøren.
Etter oppstartdato vil avlesning på profilavregnede målepunkt sendes fra nettselskapet gjennom Elhub, til både ny og gammel kraftleverandør. Hvis nettselskapet ikke sender inn oppstartsavlesning innen fristen, vil Elhub estimere volumet frem til oppstartsdato og sende dette både til gammel kraftleverandør og nettselskap. I tillegg sendes estimert start-stand til ny kraftleverandør.
Gammel kraftleverandør kan lage en sluttavregning når måleverdier er oppdatert i Elhub.
Prosessflyt og informasjonsutveksling

Sekvensdiagram
Starttilstand
Sluttbruker starter prosessen ved å tegne kontrakt med ny kraftleverandør.
Sluttbrukeren er ansvarlig for å ha oversikt over egne avtaler og bindinger. Informasjon om sluttbruker-kraftleverandørkontakter vil ikke ligge i Elhub.
Ny kraftleverandør har et ansvar for å avklare eventuelle hindringer for at et leverandørskifte kan gjennomføres med sluttbrukeren, som for eksempel inaktivt målepunkt.
Ny kraftleverandør bør også avklare med sluttbrukeren om det finnes bindinger i forhold til tidligere kontrakt og sikre at sluttbrukeren forstår konsekvensen av å bryte kontrakten.
Prosessforløp
Hovedprosessen er som følger:
Før leverandørskifte innhenter ny kraftleverandør informasjon fra sluttbruker, inkludert fødselsnummer/D-nummer/organisasjonsnummer. «BRS-NO-611-Verifiser grunndata i målepunkt» bør brukes for å verifisere informasjon. Ved leverandørskifte skal postadresse til sluttbruker alltid oppgis. Denne brukes til kommunikasjon og fakturering hvis ikke annet er oppgitt. Hvis sluttbruker har en annen fakturaadresse kan denne oppgis i tillegg til postadressen. For mer detaljert informasjon om hvordan de enkelte adresseelementene for sluttbrukeradresse i Elhub skal brukes se kapittel 3 Generelle temaer.
Ny kraftleverandør har ansvaret for å presisere overfor sluttbruker med profilavregnet målepunkt at en avlesning er nødvendig for gjennomføringen av skiftet, og må sendes inn enten via kraftleverandøren eller direkte gjennom nettselskapets kanaler. Før melding om oppstart sendes, sikrer kraftleverandøren i Elhub at det finnes avlesning nyere enn 3 mnd før oppstartsdato
Eventuell angrefrist skal tas høyde for slik at fristen senest sammenfaller med siste frist for kansellering av leverandørskifte, som er tre virkedager før dato for leveringsstart for profilavregnet målepunkt, og 1 kalenderdag før for intervallavregnet målepunkt.
Meldingen «1-Oppstart kraftleveranse – leverandørskifte» til Elhub sendes:
senest tre virkedager før oppstartdato for profilavregnet målepunkt,
senest 1 kalenderdag før oppstartdato for intervallavregnet målepunkt,
tidligst seks virkedager før oppstartdato for profilavregnet målepunkt,
tidligst fire kalenderdager før oppstartdato for intervallavregnet målepunkt,
Målepunktadministrator kontrollerer mottatt melding «1-Oppstart kraftleveranse – leverandørskifte» og bekrefter mottatt leverandørskifte til ny kraftleverandør. Ved feil eller hvis tidsfrister ikke er overholdt, avvises meldingen, med bakgrunn i valideringsreglene.
Før oppstartsdato
informeres nettselskapet gjennom «14-oppstart i målepunktet - leverandørskifte»
den gamle kraftleverandøren informeres gjennom «11-opphør kraftleveranse - leverandørskifte»
I tillegg sendes «6-oppdatering av grunndata» til den nye kraftleverandøren. Hvis det er registrert endringer i grunndata i målepunktet etter dato for leverandørskifte, vil samtlige endringer bli sendt til kraftleverandøren i en separat melding for å sikre konsistens i grunndata.
Etter oppstartsdato sendes avlesning på profilavregnede målepunkt fra nettselskapet gjennom Elhub, både til ny og gammel kraftleverandør. Hvis nettselskapet ikke sender inn ny avlesning innen fristen, vil Elhub estimere volumet frem til oppstartsdato og sende dette, samt estimert målerstand, både til gammel kraftleverandør og nettselskap. I tillegg sendes estimert start-stand til ny kraftleverandør.
Kansellering

Sekvensdiagram
Prosessforløp for Kansellering
Hvis sluttbruker eller kraftleverandøren av en eller annen grunn kansellerer innen fristen, bekreftes dette, og ingen andre parter vil involveres. Hvis en oppdager feil etter fristen kan en reversering initieres. En eventuell kansellering vil avvises.
Valideringsregler
Validering | Feilkode | |
|---|---|---|
| 1 | Målepunktet må være registrert i Elhub | E10 |
| 2 | Målepunkt må være et avregningspunkt | EH010 |
| 3 | Dato for leverandørskifte må være innenfor tidsfristene | EH003 |
| 4 | Gyldighetsdato må være oppgitt i midnatt lokal norsk tid | EH032 |
| 5 | Kraftleverandøren som initierer prosessen skal ikke allerede ha kraftkontrakten i målepunktet | E16 |
| 6 | Kraftleverandør med en kraftkontrakt må ha avtale for forbruk med en balanseansvarlig i nettområdet som målepunkter er i hvis målepunkttype er en av følgende:
| E16 |
| 7 | Kraftleverandør med en kraftkontrakt må ha avtale for produksjon med en balanseansvarlig i nettområdet som målepunktet er i hvis målepunkttype er en av følgende:
| E16 |
| 8 | En måleravlesning nyere enn 3 måneder fra gyldighetsdato oppgitt i prosessen må være registrert i Elhub hvis avregningsform i målepunktet er Profilavregnet | E19 |
| 9 | Målepunktet skal ikke være blokkert for leverandørskifte | E22 |
| 10 | Sluttbruker ID oppgitt i prosessen må være den samme som er registrert i Elhub på målepunktet | EH018 |
| 11 | Sluttbruker ID må være én av følgende:
| ikke spesifisert |
| 12 | En postadresse må være spesifisert for sluttbruker | EH014 |
| 13 | Postnummer for norske post- og fakturaadresser må oppfylle følgende formatkrav:
RegEx: ^\d{4}$ | EH031 |
| 14 | Poststed for norske post- og fakturaadresser må oppfylle følgende formatkrav:
| EH031 |
| 15 | Husnummer for norske post- og fakturaadresser må oppfylle følgende formatkrav:
RegEx: ^[1-9]{1}[0-9]*[A-ZÆØÅ]?$ | EH031 |
| 16 | Bruksenhetsnummer for norske post- og fakturaadresser må oppfylle følgende formatkrav:
RegEx: ^[LHUK][0-9]{4}?$ | EH031 |
| 17 | Kommunenummer for norske post- og fakturaadresser må oppfylle følgende formatkrav:
RegEx: ^\d{4}$ | EH031 |
| 18 | Hvis Gatenavn er oppgitt i en norsk post- eller fakturaadresser skal ingen av følgende være oppgitt:
| EH031 |
| 19 | Telefonnummer må oppfylle følgende formatkrav:
RegEx: ^(((+47)?((0d{4})|([2-9]d{7})))|(+(?!47)[1-9]d{2,14}))$ | EH113 |
| 20 | Mobilnummer må oppfylle følgende formatkrav:
RegEx: ^(((+47)?([49]d{7}))|(+(?!47)[1-9]d{2,14}))$ | EH114 |
| 21 | Fax må oppfylle følgende formatkrav:
RegEx: ^(((+47)?([2-9]d{7}))|(+(?!47)[1-9]d{2,14}))$ | EH115 |
| 22 | Epost må oppfylle følgende formatkrav:
RegEx: ^[^s@]+@[^s@]+.[^s@]+$ | EH116 |
Valideringsregler kansellering:
Validering | Feilkode | |
|---|---|---|
| 1 | Opprinnelig prosess må være registrert i Elhub | EH033 |
| 2 | Kanselleringsmelding for leverandørskifte må være sendt før kanselleringsfristen | EH003 |
| 3 | Markedsaktør som initierer kansellering må være samme som i opprinnelig prosess | EH033 |
| 4 | Opprinnelig prosess må være i tilstand hvor den venter på kanselleringsfrist | EH036 |
Tidsfrister
Navn | Avsender | Mottager | Tidsfrist |
|---|---|---|---|
Antall dager før Oppstartsdato - Min | Kraftleverandør | Elhub |
|
Antall dager før Oppstartsdato - Max | Kraftleverandør | Elhub |
|
Kanselleringsfrist | Kraftleverandør | Elhub |
|
Avlesning – profilavregnet | Kraftleverandør eller sluttbruker | Nettselskap via Elhub, eller direkte til nettselskap | Tidligst 3 mnd. før oppstartsdato og senest 3 virkedager før melding om leverandørskifte sendes. |
Oppdatering til nettselskap | Elhub | Nettselskap |
|
Opphør til gammel kraftleverandør | Elhub | Gammel kraftleverandør |
|
Måleverdier | Nettselskap via Elhub | Ny og gammel kraftleverandør |
|
Meldingsreferanser
Tabellen nedenfor viser alle meldingene i sekvensdiagrammene ovenfor med referanse til Elhub BIM Business Information Model.
Prosess komponent | Parameter | Melding | Dok. type |
|
|---|---|---|---|---|
leverandørskifte | 1 - RequestStartOfSupply | 392 - Anmodning om Leverandørskifte | BRS-NO-101 Leverandørskifte | |
leverandørskifte | 2 - ConfirmStartOfSupply | 414 - Bekreftelse leverandørskifte | BRS-NO-101 Leverandørskifte | |
leverandørskifte | 3 - RejectStartOfSupply | 414 - Bekreftelse leverandørskifte | BRS-NO-101 Leverandørskifte | |
6 - Update of master data - to Balance Supplier - Grid Access Provider - Third Party | leverandørskifte | 4 - NotifyStartOfSupply | 414 - Bekreftelse leverandørskifte | BRS-NO-101 Leverandørskifte |
6 - Update of master data - to Balance Supplier - Grid Access Provider - Third Party | Endret MP data | 9 - NotifyMeteringPointCharacteristics | E58 - Anmodning om endring av målepunkt attributter | BRS-NO-302 Oppdatering av grunndata |
leverandørskifte | 8 - NotifyEndOfSupply | 406 - Varsel om oppsigelse | BRS-NO-101 Leverandørskifte | |
leverandør skifte | 4 - NotifyStartOfSupply | 414 - Bekreftelse leverandørskifte | BRS-NO-101 Leverandørskifte | |
Periodevolum, stand | 14 - CollectedData | E30 - Måleravlesing | BRS-NO-312 Oversendelse av måleverdier for profilavregnede målepunkt | |
Periodevolum, stand | 20 - NotifyValidatedDataForBillingEnergy | E65 - Periodevolum | BRS-NO-312 Oversendelse av måleverdier for profilavregnede målepunkt | |
Stand | 20 - NotifyValidatedDataForBillingEnergy | E65 -Periodevolum | BRS-NO-312 Oversendelse av måleverdier for profilavregnede målepunkt | |
kansellert skifte | 1 - RequestStartOfSupply | E02 - Kansellering | BRS-NO-101 Leverandørskifte | |
kansellert skifte | 2 - ConfirmStartOfSupply | E02 - Kansellering | BRS-NO-101 Leverandørskifte | |
kansellert skifte | 3 - RejectStartOfSupply | E02 - Kansellering | BRS-NO-101 Leverandørskifte |
Prosesspesifikke meldingsvalideringer
Tabellen inneholder gyldige valideringer og tilhørende feilkoder for meldingen RequestStartOfSupply fra Kraftleverandør til Målepunktadministrator.
Hovedprosess:
Meldingsdel | Innhold | Feilkode | |
|---|---|---|---|
| 1 | Header | Melding skal være RequestStartOfSupply | EH055 |
| 2 | Document Type = 392 | EH011 | |
| 3 | ListAgencyIdentifier(DocumentType) = 6 | EH025 | |
| 4 | Process | EnergyBusinessProcess = BRS-NO-101 | EH055 |
| 5 | EnergyBusinessRole = DDQ | EH013 | |
| 6 | Payload | OriginalBusinessDocumentReference skal ikke være oppgitt i melding | EH033 |
| 7 | BalanceSupplierInvolvedEnergyParty må være lik JuridicalSenderEnergyParty/Identification | EH060 | |
| 8 | Minimum én av følgende må være oppgitt i melding hvis sluttbruker er av type Forbruker (SchemeAgencyIdentifier(CustomerIdentification)=Z01)
| EH031 | |
| 9 | Følgende må være oppgitt i melding hvis sluttbruker er av type Næring (SchemeAgencyIdentifier(CustomerIdentification)=82)
| EH031 | |
| 10 | Følgende skal ikke være oppgitt i melding hvis sluttbruker er av type Forbruker (SchemeAgencyIdentifier(CustomerIdentification)=Z01)
| EH031 | |
| 11 | Følgende skal ikke være oppgitt i melding hvis sluttbruker er av type Næring (SchemeAgencyIdentifier(CustomerIdentification)=82)
| EH031 | |
| 12 | NACE_DivisionCode skal ikke være oppgitt i melding | EH061 |
Informasjon om utvidet lagring for måleverdier (ExtendedStorageMeteringValues) vil ikke bli oppdatert i BRS-NO-101
Kansellering:
Meldingsdel | Innhold | Feilkode | |
|---|---|---|---|
| 1 | Header | Melding skal være RequestStartOfSupply | EH055 |
| 2 | Document Type = E02 | EH011 | |
| 3 | ListAgencyIdentifier(DocumentType) = 260 | EH025 | |
| 4 | Process | EnergyBusinessProcess = BRS-NO-101 | EH055 |
| 5 | EnergyBusinessRole = DDQ | EH013 | |
| 6 | Payload | OriginalBusinessDocumentReference må være oppgitt i melding | EH033 |