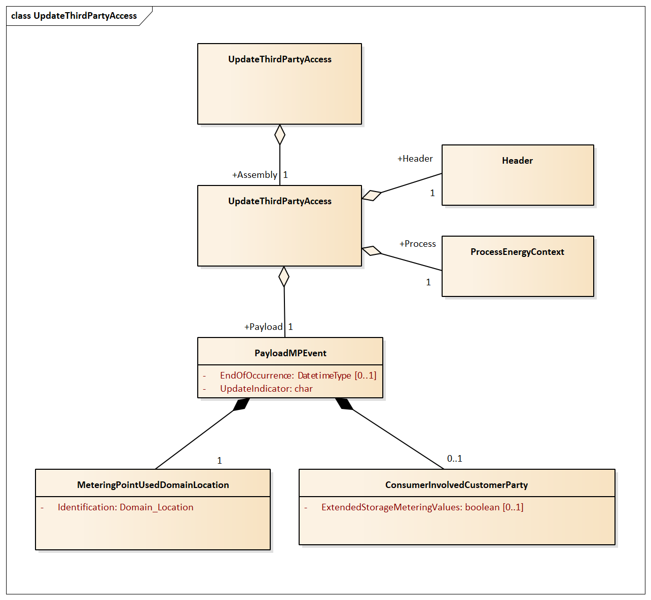
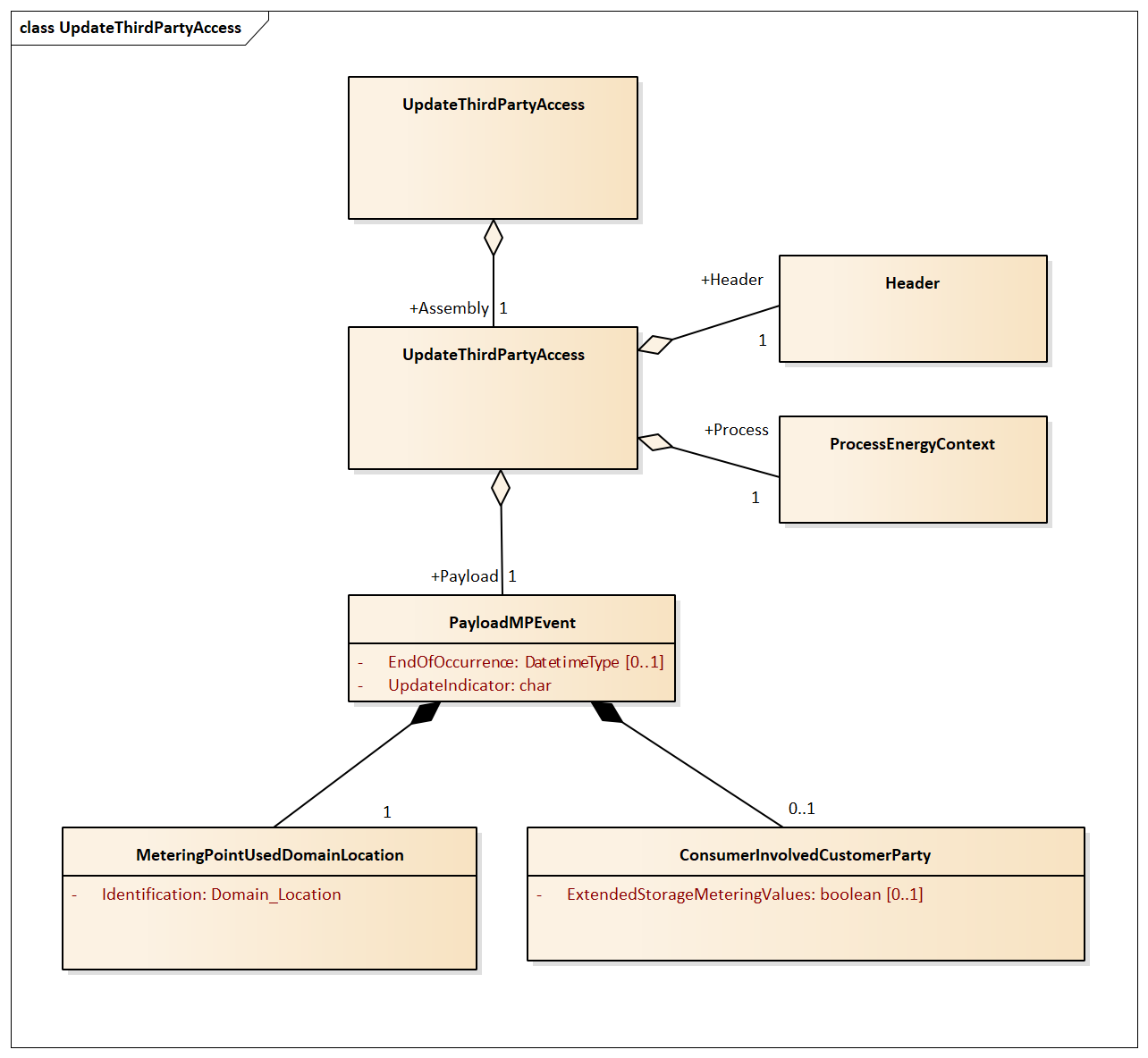
UpdateThirdPartyAccess
UpdateThirdPartyAccess

Header
Ref. Header
Process
Ref. Process
Payload
Element | Lv | Definition | Description | Card | Max | Content | XML element |
|---|---|---|---|---|---|---|---|
Payload Metering Point Event | 1 | Payload Metering Point Event Class | 1..1 | PayloadMPEvent | |||
| End Of Occurence | 2 | The valid end date and time | For additional information, ref. DateTime elements. must be midninght alligned | 0..1 | YYYY-MM-DDTHH:MM:SSZ | EndOfOccurence | |
| Update indicator | 2 | Indicator for Add, Delete or Update of metering point | Add Metering point is added to the senders list of metering points which he has access to | 1..1 | A6 | Add/Delete/Update | UpdateIndicator |
Metering Point | 2 | Identification of the metering point | 1..1 | MeteringPointUsedDomainLocation | |||
Identification | 3 | Unique identification of the metering point. | Global Service Relationship Number (GSRN) from GS1 is used for identification of metering points. | 1..1 | A18 | Identification | |
schemeAgencyIdentifier | 3 | Attribute to the identification of the metering point | Identification of the agency maintaining the metering point identification. | 1..1 | A1 | 9 | schemeAgencyIdentifier |
Customer | 2 | Identification of the customer on the metering point | 0..1 | ConsumerInvolvedCustomerParty | |||
| Extended storage of metering values | 3 | Indicator if the end-user wants extended storage of metering values | Standard is three years. Extended storage is 10 years. It is only allowed to change to true. | 0..1 | boolean | true | ExtendedStorageMeteringValues |