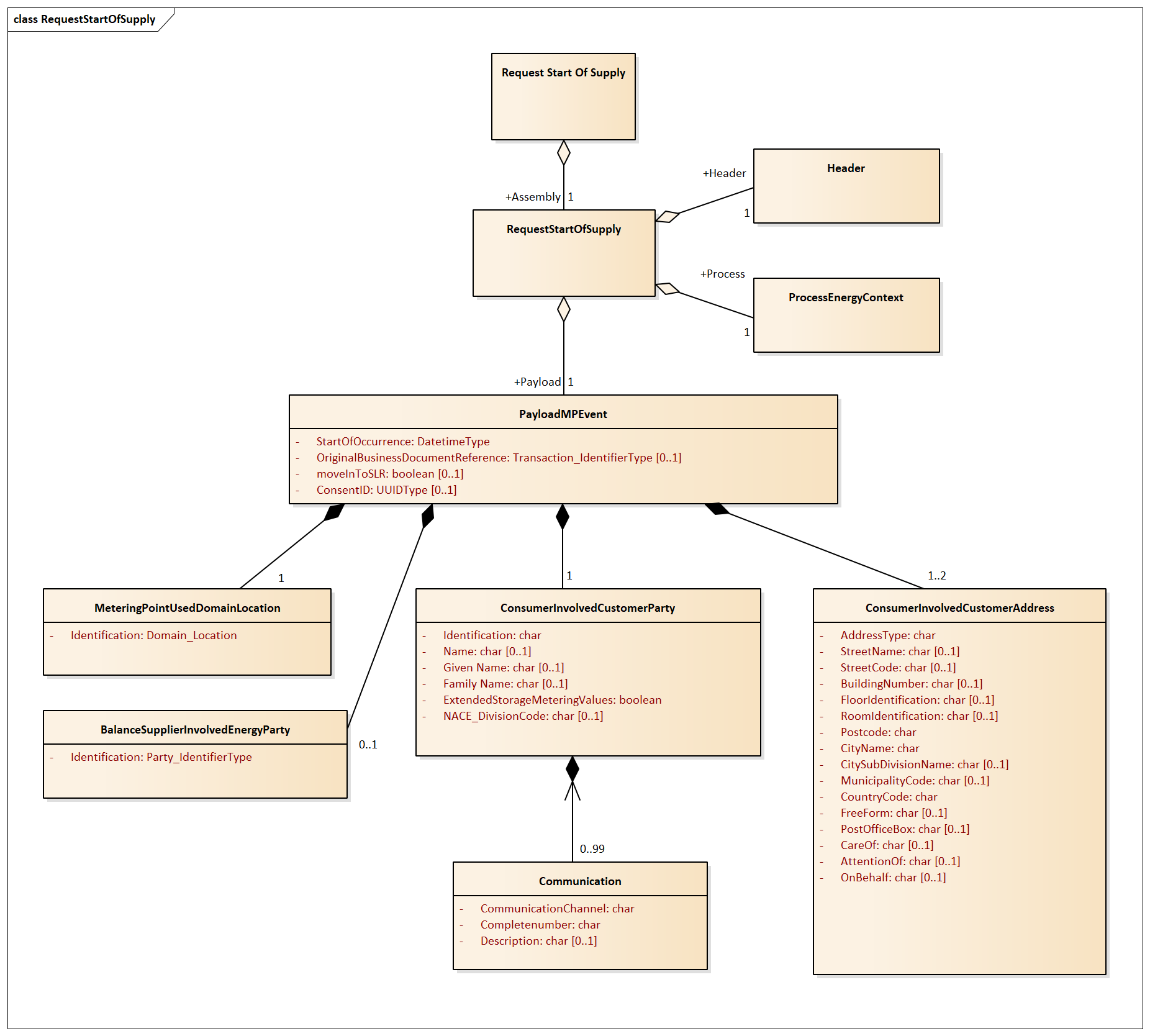
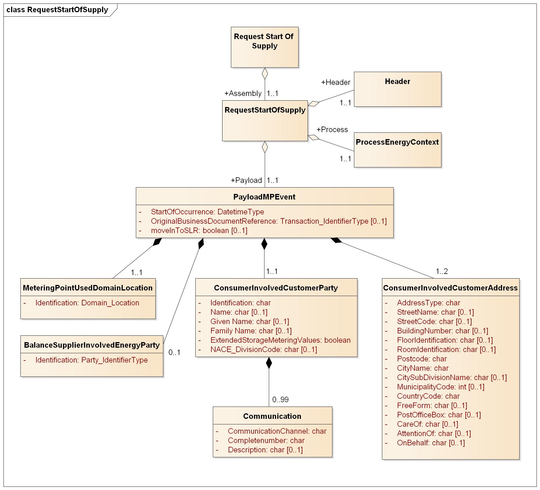
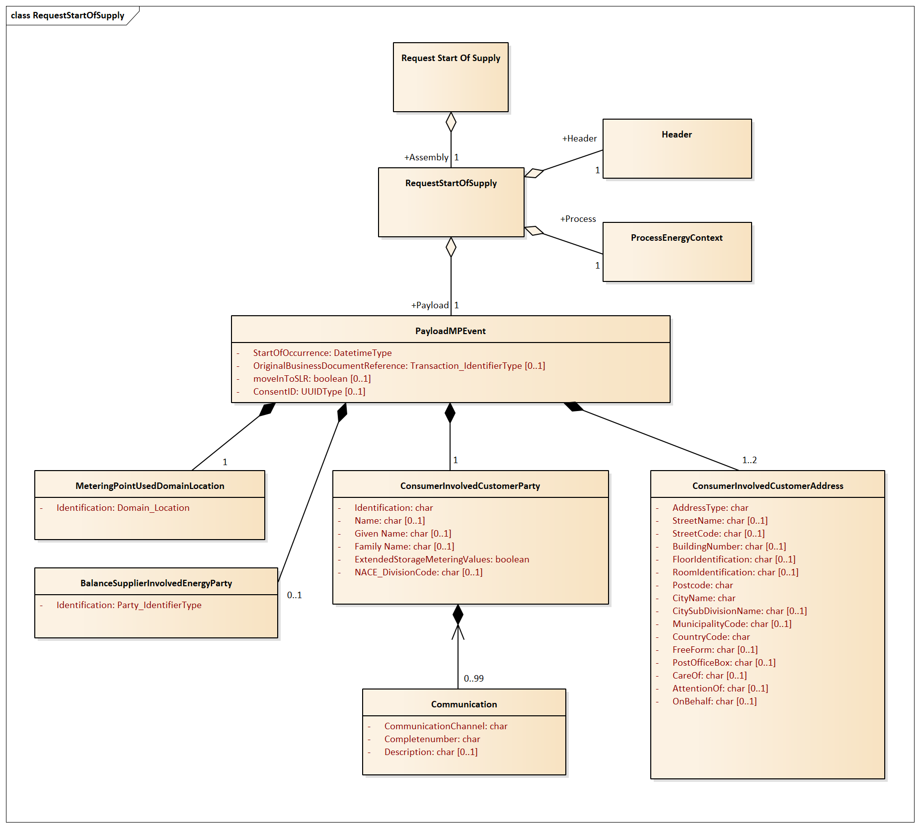
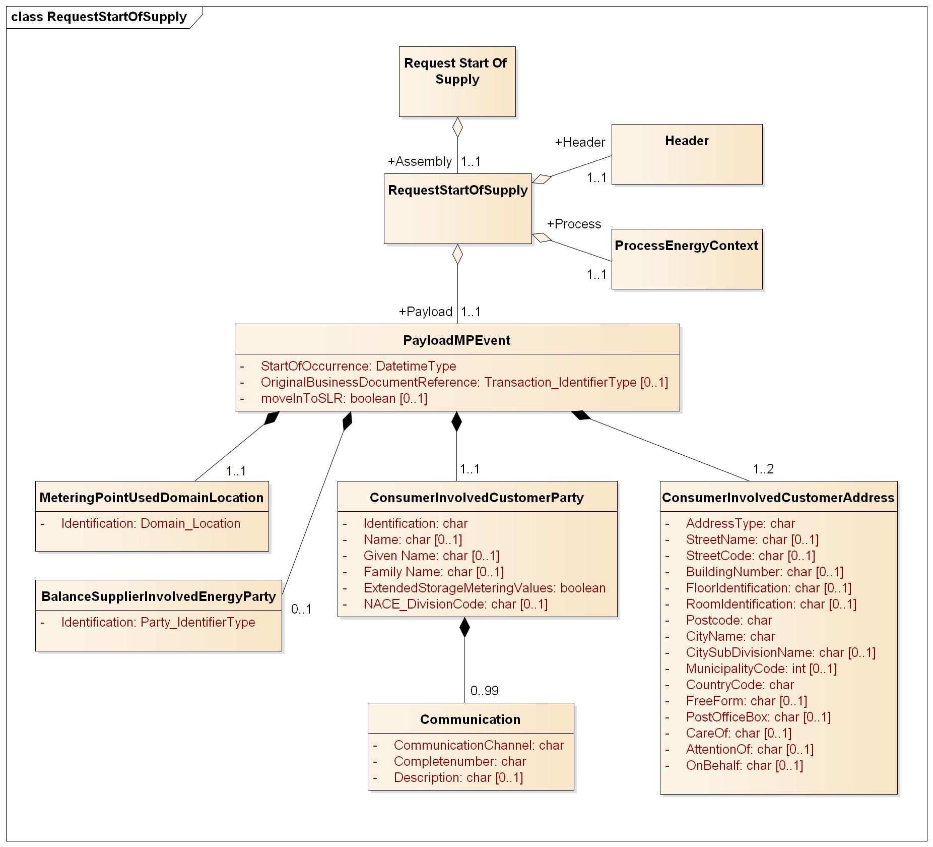
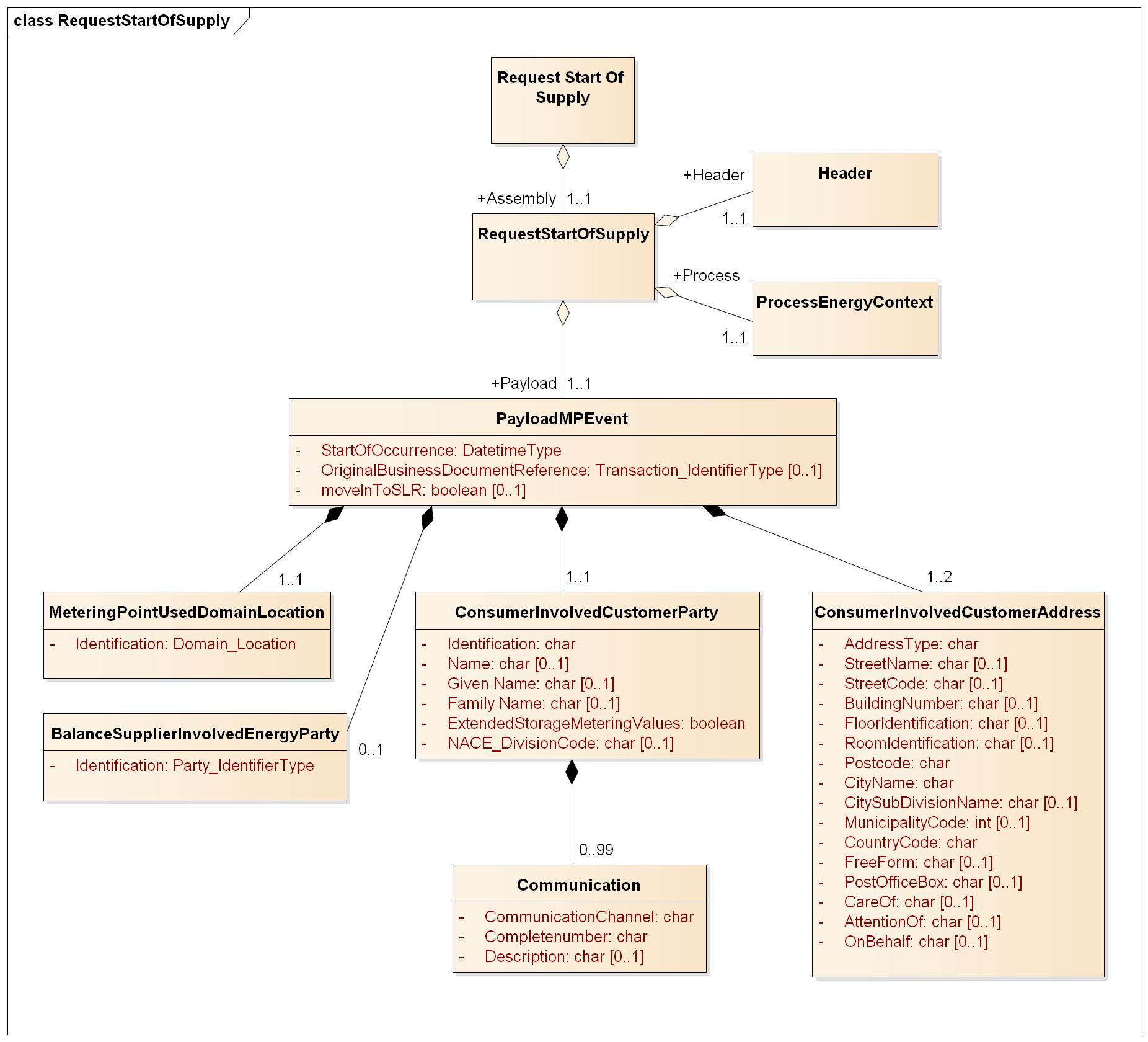
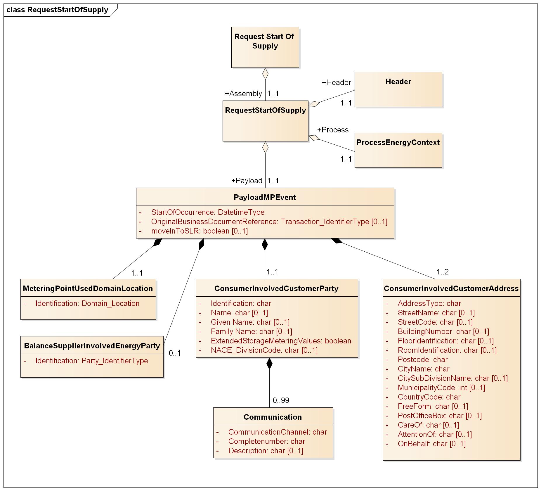
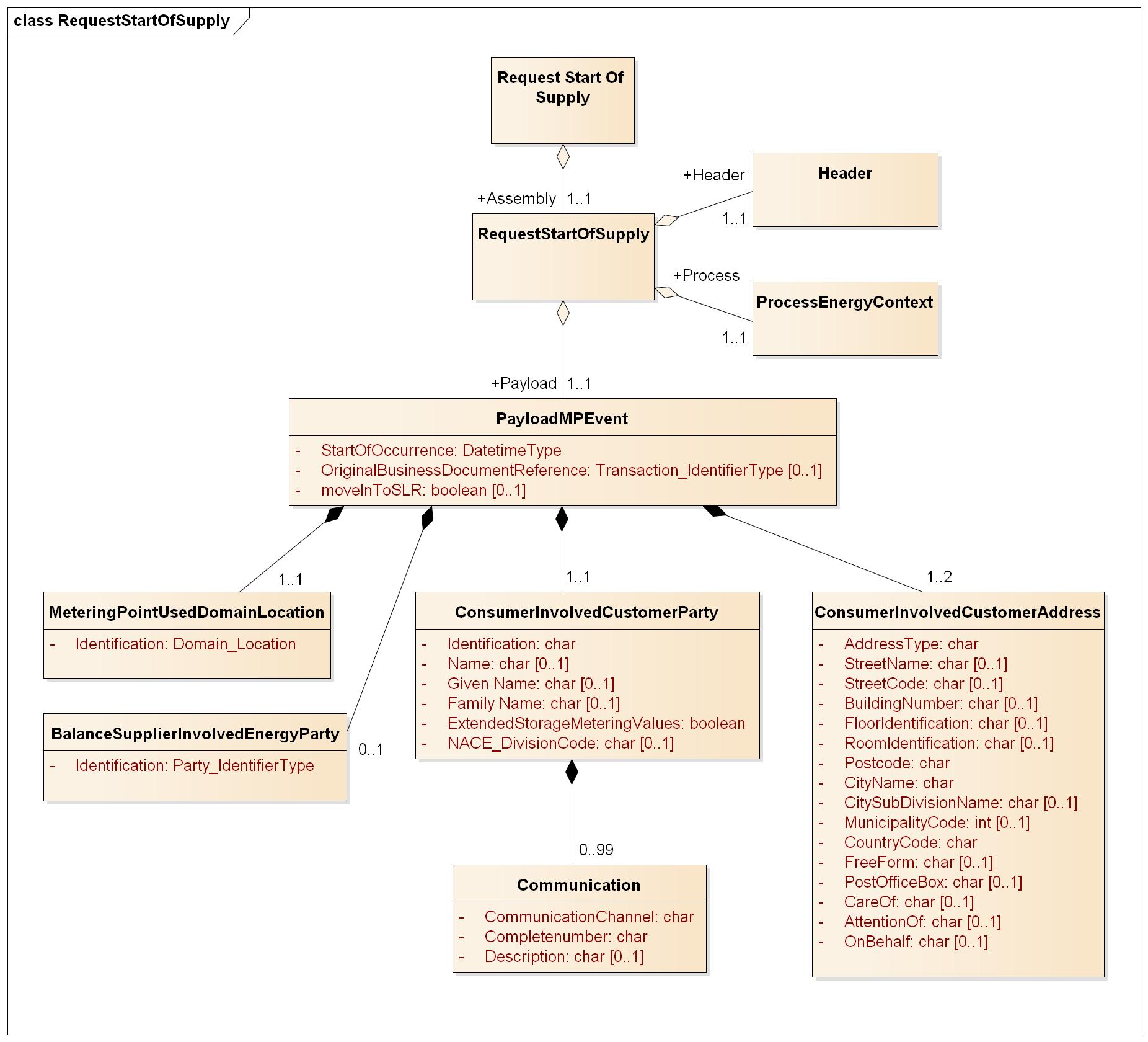
RequestStartOfSupply
RequestStartOfSupply

278pxHeader
Ref. Header
Process
Ref. Process
Payload
Element | Lv | Definition | Description | Card | Max | Content | XML element |
|---|---|---|---|---|---|---|---|
Payload Metering Point Event | 1 | Payload Metering Point Event Class | 1..1 | PayloadMPEvent | |||
Start of occurrence | 2 | The requested date and time for the New Balance Supplier to take over the supply for the Metering Point. | The time part of the element is currently not in used. Retained for possible future use. For additional information, ref. DateTime elements | 1..1 | YYYY-MM-DDTHH:MM:SSZ | StartOfOccurrence | |
Original Business Document | 2 | The identification of a related business document | Must be used in case the message is a cancellation/rollback of a former Start of Supply message | 0..1 | A36 | UUID | OriginalBusinessDocumentReference |
Metering Point | 2 | Identification of the metering point | 1..1 | MeteringPointUsedDomainLocation | |||
Identification | 3 | Unique identification of the metering point. | Global Service Relationship Number (GSRN) from GS1 is used for identification of metering points. | 1..1 | A18 | Identification | |
schemeAgencyIdentifier | 3 | Attribute to the identification of the metering point | Identification of the agency maintaining the metering point identification. 9 GS1 | 1..1 | A1 | 9 | schemeAgencyIdentifier |
Balance Supplier | 2 | Identification of the new balance supplier on the metering point | 0..1 | BalanceSupplierInvolvedEnergyParty | |||
Identification | 3 | Unique identification of the balance supplier. | All parties are identified by using Global Location Number (GLN). Mandatory for balance suppliers (DDQ). Optional for grid access providers (DDM). | 1..1 | A13 | Identification | |
schemeAgencyIdentifier | 3 | Attribute to the identification of the balance supplier | Identification of the agency maintaining the identification of balance suppliers. 9 GS1 | 1..1 | A1 | 9 | schemeAgencyIdentifier |
Move in to SLR | 2 | Determines if the contract should be on BS or SLR | Should only be used for BRS-NO-103. If used in other BRS', the element will be ignored. | 0..1 | boolean | true/false | moveInToSLR |
Consent ID | 2 | Unique identification used for controlling consent given by the end use | UUID | 0..1 | UUID | ConsentID | |
Customer | 2 | Identification and name of the customer on the metering point | 1..1 | ConsumerInvolvedCustomerParty | |||
Identification | 3 | Identification of the customer. | Company customer: Organization number. | 1..1 | A11 | Identification | |
schemeAgencyIdentifier | 3 | Attribute to the identification of the customer | Identification of the agency maintaining the identification of customers. | 1..1 | A3 | schemeAgencyIdentifier | |
Name | 3 | Customer name | Name of company | 0..1 | A80 | Name | |
Given name | 3 | First name of customer | Household customer ,first name | 0..1 | A80 | GivenName | |
Family name | 3 | Family name of customer | Household customer ,family name | 0..1 | A40 | FamilyName | |
Extended storage of metering values | 3 | Indicator if the end-user wants extended storage of metering values | Standard is three years. Extended storage is 10 years. | 1..1 | boolean | true/false | ExtendedStorageMeteringValues |
NACE DivisionCode | 3 | The DivisionCode ("Næringskode") of the customer. | Valid codes. Ref. NACE Division Codes (Næringskode) This element is only used to forward the NACE-code from the balance supplier to the grid access provider. | 0..1 | A10 | NACE_DivisionCode | |
Communication | 3 | Means for communication with the customer | 0..99 | Communication | |||
Communication channel | 4 | The code specifying the channel or manner in which a communication can be made, such as telephone or email. | Valid codes: | 1..1 | A7 | CommunicationChannel | |
Identification | 4 | A text string that make up the complete identification for this communication such as telephone number or email address | 1..1 | A100 | CompleteNumber | ||
Description | 4 | Description of the communication with the customer | 0..1 | A100 | Description | ||
Customer address | 2 | Specification of customer address | 1..2 | ConsumerInvolvedCustomerAddress | |||
Address type | 3 | Type of address | Specifies whether the address is postal address or invoice address. | 1..1 | A10 | postaladr or invoiceadr | AddressType |
Street name | 3 | Name of street | 0..1 | A150 | StreetName | ||
Street code | 3 | This may be set to the code identifying a street within a municipality (according to the reference provided by the Norwegian Mapping Authority). | Mainly included for compatibility with ebIX. | 0..1 | A10 | StreetCode | |
Building number | 3 | Building number in street | 0..1 | A10 | BuildingNumber | ||
Floor identification | 3 | Floor identification in building | 0..1 | A10 | FloorIdentification | ||
Room identification | 3 | Room identification in building | 0..1 | A10 | RoomIdentification | ||
Post code | 3 | Post code linked to the city name | 1..1 | A10 | Postcode | ||
City name | 3 | Name of city | 1..1 | A50 | CityName | ||
City sub division name | 3 | A sub-division of the city name. Not used for addresses in Norway, although the location exists. | Mainly included for compatibility with ebIX. | 0..1 | A50 | CitySubDivisionName | |
Municipality code | 3 | Code to identify the municipality the address belongs to | The Norwegian municipality code follows a string[4] format specification and has currently values from 0101 to 2030. | 0..1 | A10 | MunicipalityCode | |
Country | 3 | Country code | The country code according to ISO 3166-1 alpha-2. | 1..1 | A2 | CountryCode | |
listAgencyIdentifier | 3 | Attribute to the country code | Identification of the agency maintaining the codelist used for country codes . | 1..1 | A1 | listAgencyIdentifier | |
FreeForm | 3 | A free form representation of this address, expressed as text | 0..1 | A100 | AddressFreeForm | ||
Postoffice box | 3 | Postoffice box number | 0..1 | A40 | PostOfficeBox | ||
Care of | 3 | The name, expressed as text, of a person or organization at this address to whom incoming mail is marked with words such as 'care of' or 'C/O' | 0..1 | A80 | CareOf | ||
Attention Of | 3 | The name, expressed as text, of a person or department in the organization to whom incoming mail is marked with words such as 'for attention of' or 'FAO' or 'ATTN' for this address | 0..1 | A80 | AttentionOf | ||
On Behalf | 3 | The name, expressed as text, of a person or organization at this address to whom incoming mail is marked with words such as 'v/' | 0..1 | A80 | OnBehalf |