Elhub Beregningsfunksjoner
Introduksjon
Dette dokumentet er en beskrivelse av hvordan beregningene av avregningsgrunnlag, avviksoppgjør er implementert i Elhub, samt de prosessene som er knyttet til disse beregningene. I tillegg beskrives også andre beregninger inkludert rapportering til registeransvarlig for elsertifikater.
Beskrivelsen fokuserer på hvordan beregningene utføres. Tidsplan for beregningene indikeres kun i enkelte tilfeller.
Dokumentet er bygget opp med en seksjon som beskriver prosessene i beregningene, og en andre del som beskriver de aktuelle beregningene mer teknisk. Beskrivelsen av prosessene i dette dokumentet inneholder korte avsnitt om ansvarsdelingen mellom Nettselskap og Elhub. Dette skal ikke tolkes som en full beskrivelse, men har til hensikt å belyse hva som er interessant for de nåværende beregningene.
Nettselskapet har ansvar for måling og kvalitetssikring av måleverdiene for alle målepunkt som brukes til avregning av kraft i eget nettområde. Grunnlaget for økonomisk oppgjør i kraftomsetningen baseres på disse målingene. Elhub har ansvar for å lage avregningsgrunnlag på aggregert nivå. I de tilfeller hvor det ikke finnes avlest måleverdi for intervallavregnede målepunkter innen tidsfristen, må nettselskapet framskaffe estimerte måleverdier i henhold til VEE-guiden som kan brukes i avregningen. Når det foreligger avlesning for perioder hvor det tidligere er benyttet estimerte verdier, skal ny avregning foretas basert på nye måleverdier. Denne avregningen gjøres opp mot tidligere avregning, som var basert på estimert forbruk. Det samme gjelder også for korreksjon av feil i avregningsgrunnlaget.
Beskrivelsen her forutsetter at rapportering til Imbalance Settlement Responsible (ISR) skjer per nettområde.
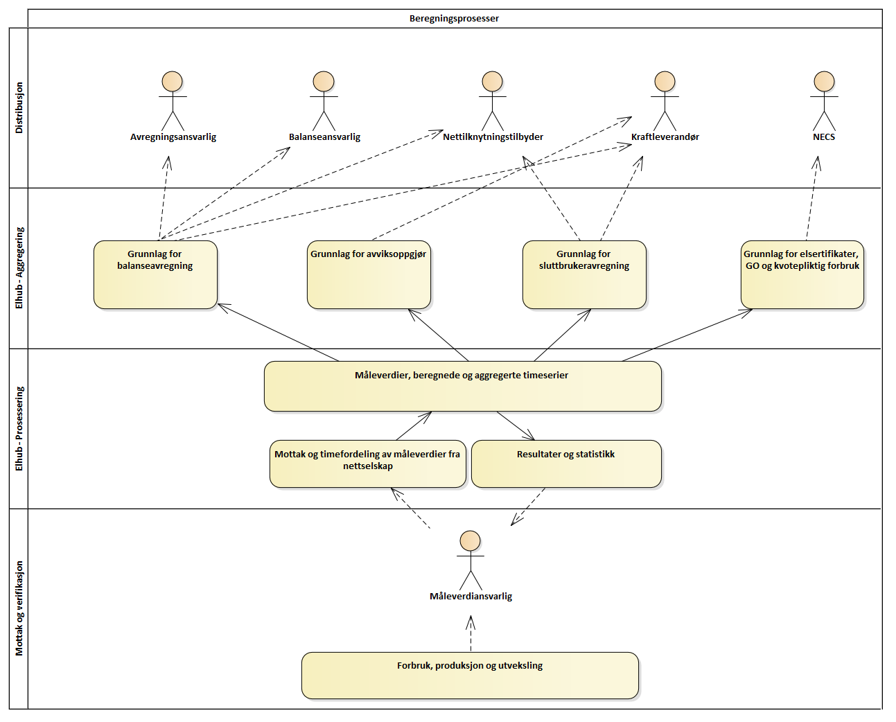
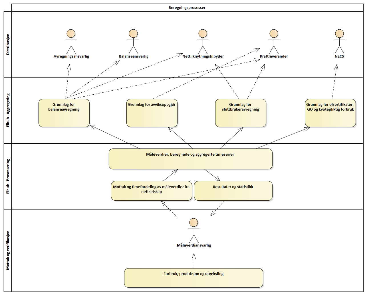
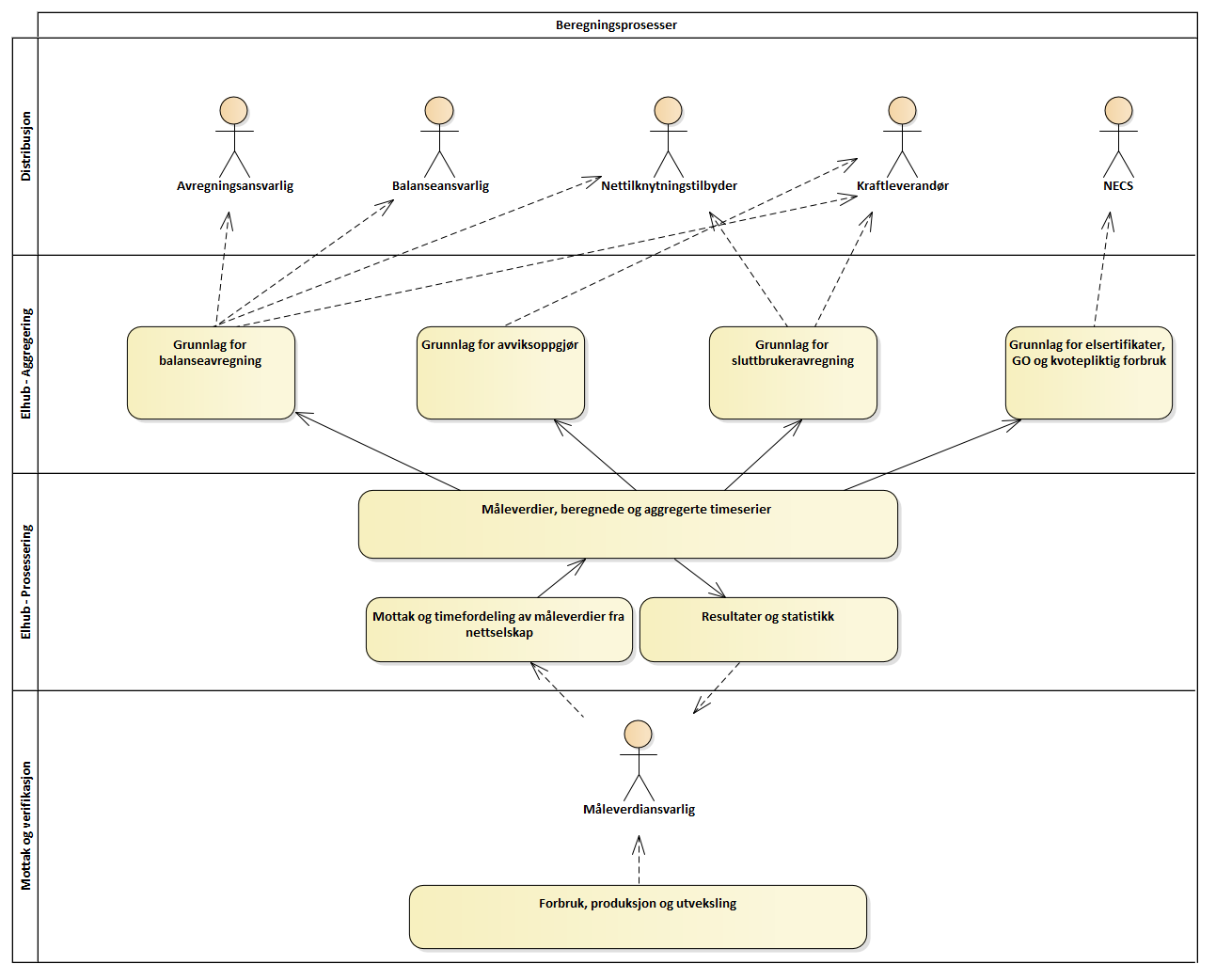
Beregningsprosesser i Elhub
Følgende beregningsprosesser kjøres i Elhub:
Aggregering av serier for nettområde, inkludert beregning av nettap og Justert Innmatningsprofil (JIP og PJIP)
Beregning av intervallforbruk for profilavregnede målepunkter (estimert og målt)
Transformering av intervallforbruk fra 60 til 15 minutters oppløsning
Beregninger i målepunkt
Estimering av periodevolum og stand koblet til hendelse (flytting, leverandørskifte etc.)
Beregning av grunnlag for kraftleverandørens fakturering av sluttbruker
Nettoberegning for plusskunder
Beregning av grunnlag for balanseavregning
Avviksoppgjør for intervallavregnede målepunkter
Avviksoppgjør for profilavregnede målepunkter
Avviksoppgjør for utvekslingspunkter
Beregning av endelig nettap
Rapportering av produsert volum for utstedelse av elsertifikat og opprinnelsesgaranti
Beregningsrelevant volum for elsertifikat

Oversikt over beregningsfunksjoner og oppgaver i Elhub
Tidsserier som beregnes
FPPC – Estimert profilert forbruk (Final Preliminary Profiled Consumption). Endelig intervallfordeling av JIP per målepunkt. D+5
TPC – Temporært profilert forbruk (Temporary Profiled Consumption). intervallfordeling av JIP for profilavregnede målepunkter endret/aktivert tilbake i tid
FPC – Målt profilert forbruk (Final Profiled Consumption). Endelig intervallfordeling av periodevolum for et målepunkt etter mottatt måleravlesning
IFPC - 6015 transformert forbruk (Interval Final Profiled Consumption)
Beregningene av disse er beskrevet i dette dokumentet. Utregningen av FPPC og IFPC er beskrevet i Avregningsgrunnlag for balanseavregningen , mens beregningen av TPC og FPC og IFPC ved korreksjoner er beskrevet i Estimering og korrigering av måleverdier etter balanseavregningen
Mottak av måleverdier og Elhub-beregninger
Nettselskapet rapporterer hvert døgn følgende til Elhub:
Intervallavregnet forbruk/produksjon per målepunkt, enten med 60 eller 15 minutters oppløsning
Intervallmålt uttak eller innmating av reaktiv effekt per målepunkt (om sluttbruker avregnes for dette)
Intervallmålt utveksling med tilstøtende nettområde (rapporteres kun fra nettområde der utvekslingen måles), med 15 minutters oppløsning. Elhub kan også håndtere 60 minutters oppløsning
For profilavregnede målepunkter rapporteres det etter avlesning:
Fra- og til-dato, fra-stand, til-stand og periodevolum
Antatt årsforbruk
I målepunktets grunndata angir nettselskapet avregningsmetode som benyttes i målepunktet, og om det som måles er forbruk, produksjon eller utveksling, og hvilken oppløsning intervallvolumene sendes inn med. For umålte anlegg forventes det at gatelys og annet forutsigbart forbruk intervallavregnes. Intervallavregnet umålt forbruk tas med i «Totalt intervallavregnet forbruk» og vil ikke være en del av JIP.
Når avregningsgrunnlaget låses sjekker Elhub at alle forventede verdiene er mottatt. Nettselskapet purres for eventuelle mangler.
Elhub beregner hvert døgn:
Netto innmating i nettområdet som summen av produksjon og netto utveksling mot tilstøtende nettområder
Totalt intervallavregnet forbruk i nettområdet som summen av forbruk i intervallavregnede målepunkter fordelt på om kilden har 60 eller 15 minutters oppløsning
For intervallavregnede nettområder:
Nettap = Netto innmating – Totalt intervallavregnet forbruk
For profilavregnede nettområder:
Nettap = en funksjon av kvadratet av netto innmating i nettområdet
JIP = Netto innmating – Totalt intervallavregnet forbruk med 15 minutters oppløsning – Nettap
Profilavregnet JIP forbruk (PJIP) = JIP - Totalt intervallavregnet forbruk med 60 minutters oppløsning
Alle seriene rapporteres tilbake til nettselskapet. D+5 beregner Elhub Estimert profilert forbruk per profilavregnet målepunkt. Beregningen er basert på profilavregnet JIP (PJIP), antatt årsforbruk per målepunkt og totalt antatt årsforbruk for profilavregnede målepunkt nettområdet. Ved mottak av måleravlesning beregner Elhub korrigert profilavregnet forbruk per målepunkt som benyttes i avviksoppgjør. På D+5 vil Elhub også beregne 6015 transformert forbruk.