BRS-NO-312 - Oversendelse av måleverdier for profilavregnede målepunkt
Oversikt
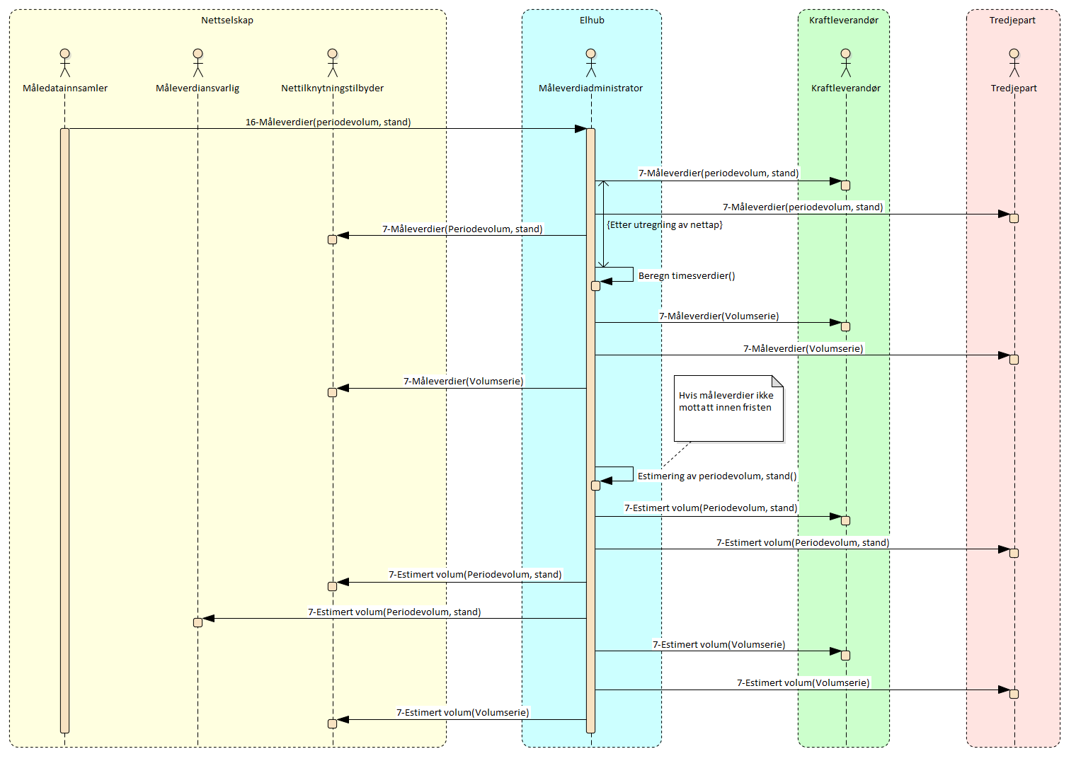
Nettselskapet initierer Oversendelse av måleverdier for profilavregnede målepunkt ved å sende inn et periodevolum med tilhørende fra- og tilstand til Elhub for et målepunkt.
Elhub validerer innkommet melding og periodevolum og returnerer bekreftelse eller avvisning. Elhub gjør tilgjengelig Målt profilert forbruk (FPC) for nettselskap, kraftleverandør og tredjepart.
I enkelte prosesser forventes en ny avlesning og periodevolum på dato for f.eks. leverandørskifte/flytting. Hvis denne ikke sendes inn innen tidsfristen, vil Elhub estimere periodevolum og tilhørende stand og distribuere dette til nettselskap (måleverdiansvarlig og nettilknytningstilbyder), kraftleverandør og andre relevante aktører. For mer detaljer rundt beregningen og hvordan dette påvirker neste avlesning fra nettselskapet, se: Estimering-av-periodevolum-koblet-til-hendelse
Avlesninger som skal benyttes i profilavregningen vil kun forholde seg til dato, og vil dermed håndteres som en avlesning ved midnatt. Klokkeslettet skal derfor alltid settes til midnatt. Dette for å sikre en riktig kobling til prosessene i markedet, som fremdeles vil ha døgnoppløsning. Alle fjernavleste profilavregnede målepunkt bør dermed avleses ved midnatt. Sluttbrukere som flytter, bør gjøres oppmerksom på at avlesningen gjøres automatisk ved midnatt på flyttedato.
Fordi forrige stand kan være stipulert eller estimert av Elhub, vil noen reelle avlesninger kunne føre til negativt periodevolum. Elhub kan håndtere dette, så det er opp til nettselskapet å vurdere om det er grunn til å korrigere forrige periodevolum.
Ved samtidig innsending av flere 312-meldinger på samme målepunkt vil det bli ca. 5 min ventetid mellom behandlingen av meldingene. Nettselskapene oppfordres til å sende samtidige transaksjoner i samme melding, og ikke i hver sin melding.
Prosessflyt og informasjonsutveksling

Starttilstand
Et nettselskap har mottatt eller innhentet en stand for et profilavregnet målepunkt, som har blitt validert. Dette kan for eksempel ha blitt gjort i forbindelse med periodisk avlesning av stand eller avlesning av stand i forbindelse med pågående forretningsprosess som for eksempel leverandørskifte.
Hvis forventet avlesning fra pågående forretningsprosess uteblir, så startes en variant der Elhub estimerer periodevolum med tilhørende stand.
Prosessforløp
Nettselskapet beregner periodevolumet mellom denne avleste målerstand og forrige avleste målerstand.
Nettselskapet sender melding til Elhub med periodevolum, fra-dato og til-dato, og ny og gammel målerstand så snart som mulig etter avlesning. Standene er kun ment til informasjon.
Ved manglende måleverdier i pågående forretningsprosesser, estimerer Elhub et periodevolum med tilhørende til-stand for hendelsesdato på D+5 etter hendelsesdato, eller når nettselskapet frist er gått ut ved hendelsesdato tilbake i tid. For detaljer, se: Estimering-av-periodevolum-koblet-til-hendelse. Måleverdiansvarlig mottar alltid estimert periodevolum, mens nettilknytningstilbyder kan abonnere på estimatene.
Umiddelbart og innen en time sendes periodevolumet og standen som ble mottatt fra nettselskapet, eller estimatet fra Elhub, til kraftleverandør(er), tredjepart og nettselskap som informasjon. For kraftleverandører er det obligatorisk å abonnere på disse verdiene, mens det for de andre aktørene er valgfritt.
Etter at D+5 beregningen for hele den aktuelle perioden mellom de to standene er ferdig, kan Elhub regne ut Målt profilert forbruk for tiden fra innsendt fra-stand til innsendt til-stand (FPC). Elhub vil for lengre perioder dele opp perioden. Mottakeren må kunne håndtere oppdelte perioder der delene kommer i tilfeldig rekkefølge. Målepunktet er nå klart for avviksoppgjør inntil datoen for til-standen. For mer informasjon om utregningen av FPCer, se: Målt_profilert_forbruk_iMP-(FPC)
Estimert profilert forbruk (FPPC fra BRS-NO-322 - Estimert intervallvolumserie for profilavregnede målepunkt ) og Målt profilert forbruk (FPC) blir sendt til kraftleverandør(er), nettselskap og tredjepart dersom det er registrert et abonnement på slike verdier. Disse intervallverdiene er grunnlaget for fakturering av sluttbruker. Ved fakturering uten reell avlesning skal summen av intervallverdiene siden forrige avlesning/fakturering legges til grunn for fakturaen både hos kraftleverandør og nettselskap. Eventuelle estimerte stander som nettselskapet eller kraftleverandør beregner ut fra de estimerte/fordelte intervallverdiene ved fakturering skal IKKE sendes til Elhub.
I enkelte spesielle tilfeller der en for eksempel aktiverer et målepunkt eller korrigerer avregningsmetode lengre enn 5 dager tilbake i tid, så vil ikke Estimert profilert forbruk (FPPC) bli beregnet. I disse tilfellene vil Elhub beregne Temporært profilert forbruk (TPC). Disse verdiene vil bli sendt ut i BRS-NO-312. For mer informasjon om utregning av TPCer, se: Temporært_profilert_forbruk_iMP-(TPC)
For detaljer i hvordan Elhub legger ut TPC, estimert periodevolum og FPC i meldingen i meldingen, se: https://elhub.atlassian.net/wiki/spaces/E23/pages/993138612#BRS-NO-312---Oversendelse-av-m%C3%A5leverdier-for-profilavregnede-m%C3%A5lepunkt
Avsnitt rundt spesielle forhold / varianter av denne prosessen
AMS-målepunkt behandles som profilavregnede målepunkt inntil nettselskapet velger å endre avregningsmetode til intervallavregning. Dette er en mulighet man kan benytte seg av hvis ikke alle de bakenforliggende systemene er på plass, eller mens man tester kommunikasjonen i et nybygget område innenfor de tidsrammene som forskriften gir rom for.
Ved bytte fra profilavregning til intervallavregning, må avregningsmetode endres ved midnatt. Det betyr at tidligste bytte vil kunne skje ved midnatt samme dagen AMS måleren blir installert.
Hvis bytte skjer senere, må det foretas en fjernavlesning fra den nye måleren, som skal danne grunnlaget for siste profilavregnede periodevolum som rapporteres til Elhub.
Elhub vil kun ta imot en ned-stand fra den gamle måleren med klokkeslett 00:00, da dette er konsistent med slik forbruket vil avregnes. Intervallvolumseriene fra den nye måleren sendes inn med riktig klokkeslett, og må være komplett for et døgn, men kan ha 0 i intervallene før måleren ble aktivert.
Ved bytte av måler til profilavregning, forventes også en opp-stand. Dette kan håndteres på 2 forskjellige måter:
For planlagte målerbytter, kan en først endre avregningsform ved midnatt, og så gjøre målerbytte tidligst døgnet etter bytte av avregningsform.
For målerbytter som allerede er utført kan opp-standen sendes inn samtidig som bytte av avregningsform med klokkeslett påfølgende midnatt (00:00 neste dag), og opp-stand benyttes da som start-stand for profilavregningen.
En start/opp-stand med dato sendes alene, uten til-stand og til-dato, og med 0 i periodevolum.
I forbindelse med leverandørskifte vil ny kraftleverandør få tilsendt periodevolum som krysser over byttedato. Dette for eksempel fordi ny kraftleverandør kan ha sendt inn en målerstand via BRS-NO-311 og kan ha nytte av å se at den ble akseptert og det er også ny kraftleverandør som skal ha kommunikasjon med sluttbruker og da vil det være nyttig å ha informasjon om periodevolum før disse har blitt splittet på dato for leverandørskifte.
Valideringsregler
# | Validering | Feilkode |
|---|---|---|
1 | Målepunktet må være registrert i Elhub | E10 |
2 | Måledatainnsamler må ha gyldig tilgang til å håndtere måleverdier for målepunktet
| EH054 |
3 | Kanal oppgitt i melding må være registrert på målepunktet | EH029 |
4 | Kanal for innsendte måleverdier må være gyldig for hele perioden måleverdiene dekker | EH029 |
5 | Avlesningstidspunkt må være oppgitt i midnatt lokal norsk tid | EH032 |
6 | Måleverdier skal ikke registreres for perioder hvor målepunktet har målepunktstatus Avsluttet | EH009 |
7 | Fradato på innsendt periodevolum må være lik tildato på forrige periodevolum (som ikke er tilbaketrukket) for målepunkt hvor alle følgende er sanne:
Unntatt hvis det ikke finnes tidligere måleverdier. Unntak er når man fyller gamle hull (for eksempel som et resultat av tilbakedatert endring av avregningsform). Her tillates fylling av hull uten krav om påfølgende perioder. Det vil si at det kan sendes inn verdier for andre dag i et todagers hull uten å ha verdi for første dag Dette betyr:
| E50 |
8 | Periode for innsendt periodevolum skal ikke overlappe med tidligere periodevolum (som ikke er tilbaketrukket) | E50 |
9 | Periodevolum skal ikke krysse endring av avregningsmetode | E50 |
10 | Periodevolum skal ikke krysse endring av målepunktstatus | E50 |
11 | En melding kan inneholde mer enn ett periodevolum. Alle må enten prosesseres eller avvises.
Volum som avvises avvises med eksplisitt feilmelding. Relaterte volum avvises med feilkode EH079 | EH079 |
Tidsfrister
Beskrivelse | Avsender | Mottager | Tidsfrist |
|---|---|---|---|
Periodevolum | Nettselskap | Elhub | Alle målepunkter skal avleses minimum én gang i kalenderåret |
Avlesning i forbindelse med forretningsprosesser | Nettselskap | Elhub | Tidsfrist iht. forretningsprosessen, normalt 3 virkedager etter hendelsen. Ved manglende avlesning vil Elhub estimere etter D+5 |
Melding med Målt profilert forbruk (FPC) til og med tidspunkt for avlesning/estimering | Elhub | Kraftleverandør, nettselskap, tredjepart | Beregnes og sendes ut etter mottak av periodevolum (estimert av Elhub eller sendt inn av netteier) Grunnlag for balanseavregning versjon D+5 må være godkjent for alle bruksdøgn i periodevolumet før FPCer sendes ut. FPC beregnes og sendes ut flere ganger per dag Melding vil sendes ut samme dag som godkjent balanseavregning og mottak av periodevolum |
Melding med Temporært profilert forbruk (TPC) for bruksdøgn hvor oppdateringer av grunndata skjer 5 dager eller mer tilbake i tid | Elhub | Kraftleverandør, nettselskap, tredjepart | Melding vil sendes ut samme dag som godkjent balanseavregning og mottak av oppdatering av grunndata |
Melding med periodevolum og avlesning til informasjon | Elhub | Kraftleverandør, nettselskap, tredjepart | Umiddelbart og senest 1 time etter mottak/estimering |
Meldingsreferanser
Tabellen nedenfor viser alle meldingene i sekvensdiagrammene ovenfor med referanse til Elhub BIM Business Information Model.
Prosess komponent | Parameter | Melding | Dok. type | Prosess |
|---|---|---|---|---|
Periodevolum, stand | 14 - CollectedData | E30 - Måleravlesing | BRS-NO-312 - Oversendelse av måleverdier for profilavregnede målepunkt | |
Periodevolum, stand | 20 - NotifyValidatedDataForBillingEnergy | E65 - Periodevolum | BRS-NO-312 - Oversendelse av måleverdier for profilavregnede målepunkt | |
Volumserie | 20 - NotifyValidatedDataForBillingEnergy | E66 - Måleverdier | BRS-NO-312 - Oversendelse av måleverdier for profilavregnede målepunkt | |
Periodevolum, stand | 20 - NotifyValidatedDataForBillingEnergy | E65 - Periodevolum | BRS-NO-312 - Oversendelse av måleverdier for profilavregnede målepunkt | |
Volumserie | 20 - NotifyValidatedDataForBillingEnergy | E66 - Måleverdier | BRS-NO-312 - Oversendelse av måleverdier for profilavregnede målepunkt |
Prosesspesifikke meldingsvalideringer
Tabellen inneholder gyldige valideringer og tilhørende feilkoder for meldingen CollectedData fra Måledatainnsamler til Måleverdiadministrator.
# | Meldingsdel | Innhold | Feilkode |
|---|---|---|---|
1 | Header | Melding skal være CollectedData | EH055 |
2 | Document Type = E30 | EH011 | |
3 | DocumentType/ListAgencyIdentifier = 260 | EH025 | |
4 | RequestPositiveAcknowledgement skal ikke være oppgitt i melding | EH065 | |
5 | Process | EnergyBusinessProcess = BRS-NO-312 | EH055 |
6 | EnergyBusinessProcessRole = DDE | EH013 | |
7 | EnergyBusinessProcessRole/ListAgencyIdentifier = 6 | EH025 | |
8 | Payload | ObservationPeriodTimeSeriesPeriod må være utfylt | EH032 |
9 | ObservationPeriodTimeSeriesPeriod/ResolutionDuration skal ikke være oppgitt i melding | EH067 | |
10 | ObservationPeriodTimeSeriesPeriod/Start må være oppgitt i melding | EH032 | |
11 | ObservationPeriodTimeSeriesPeriod/End må være oppgitt i melding om sluttstand er utfylt eller om volum ikke er 0 | EH032 | |
12 | ObservationPeriodTimeSeriesPeriod/End må være større enn ObservationPeriodTimeSeriesPeriod/Start om End er utfylt | E50 | |
13 | ObservationPeriodTimeSeriesPeriod/Start skal ikke være i fremtiden | E50 | |
14 | ObservationPeriodTimeSeriesPeriod/End skal ikke være i fremtiden | E50 | |
15 | ObservationPeriodTimeSeriesPeriod/End skal ikke være mer enn 3 år tilbake i tid | E50 | |
16 | ObservationPeriodTimeSeriesPeriod/MeterReadingStart må være oppgitt i melding | EH068 | |
17 | ObservationPeriodTimeSeriesPeriod/MeterReadingEnd må være oppgitt i melding dersom sluttdato er utfylt | EH068 | |
18 | ProductIncludedProductCharacteristics må være oppgitt i melding | EH072 | |
19 | ProductIncludedProductCharacteristics/Identification skal være 8716867000030 | EH029 | |
20 | ProductIncludedProductCharacteristics/UnitType skal være kWh | EH029 | |
21 | MPDetailMeasurementMeteringPointCharacteristic må være oppgitt i melding | EH029 | |
22 | MPDetailMeasurementMeteringPointCharacteristic/Direction skal være utfylt med OUT | EH029 | |
23 | ProfiledObservation må være oppgitt i melding | EH073 | |
24 | ProfiledObservation skal være utfylt med enten Metered eller Stipulated Withdrawn og MeterIndex tillates ikke | EH073 |