BRS-NO-103 - Oppstart kraftleveranse - innflytting tilbake i tid (kommende endringer)
Oversikt
Denne prosessen skal kun benyttes hvis innflytting frem i tid ikke kan benyttes, for eksempel fordi sluttbrukeren har hatt utfordringer med å finne ny kraftleverandør i nytt målepunkt ved innflytting, eller at det har vært vanskelig å få på plass en avlesning i tide til at innflytting frem i tid kunne kjøres.
Innflytting tilbake i tid kan meldes av eksisterende kraftleverandør eller ny kraftleverandør.
Innflyttingsprosessen foregår i hovedsak mellom kraftleverandør og Elhub. Nettselskapet har ingen direkte rolle i innflyttingsprosessen, utover at nettselskapet trenger informasjon om endringer i målepunktet inkludert ny sluttbruker i forbindelse med fakturering av nettleie og sluttbrukerinformasjon for varsling av driftsutfall i nett eller lignende.
Ved en innflytting tilbake i tid sender ny kraftleverandør melding om oppstart av kraftleveranse til Elhub med oppstartsdato tilbake i tid, men maksimalt tilbake til dagen etter forrige innflytting/leverandørskifte eller maksimalt 3 år tilbake i tid. Hvis dato er opp til og med 30 virkedager tilbake i tid, så vil ny kraftleverandør kunne velge om leveransen skal registreres på initierende kraftleverandør eller leveringspliktig kraftleverandør i hele perioden. Hvis dato er lengre enn 30 virkedager tilbake tid, vil sluttbruker legges på leveringsplikt fra oppstartsdato. Kraftleverandøren vil da få en avvisningsmelding fra Elhub og må starte BRS-NO-101. Merk at regelverket dermed er identisk med at innflytting hadde blitt registrert på riktige datoer, og sluttbruker for sent ba om å erstatte leveringsplikt med valgt kraftleverandør. Ved innflytting mellom dagens dato og tidligste frist for flytting frem i tid, legges meldingen på vent hos kraftleverandøren og sendes på flyttedato så lenge godkjent måleravlesning finnes i Elhub. Kraftleverandør er selv ansvarlig for å overholde angrefrister ved oppstart kraftleveranse.
Dersom sluttbruker er digital privatkunde må samtykke for anleggsovertakelse initiert av kraftleverandør gis til Elhub av sluttbruker, enten direkte til Elhub via Elhub Min Side eller ved å signere digitalt samtykkeskjema.
Ikke-digitale privatkunder skal gi samtykke til kraftleverandør, men er unntatt samtykkekontroll. Det skal angis at kunde er ikke-digital i meldingen om oppstart kraftleveranse som sendes til Elhub.
Merk at dersom kraftleverandør legger sluttbruker på kontrakt hos leveringspliktig kraftleverandør i BRS-NO-103 og deretter initierer “BRS-NO-101 - Leverandørskifte” skal det kun kontrolleres ett samtykke fra sluttbruker. Sluttbruker skal altså ikke bekrefte samtykke for både BRS-NO-103 og BRS-NO-101 i disse tilfellene.
Elhub kontrollerer at samtykke for anleggsovertakelse initiert av kraftleverandør er gitt dersom sluttbruker er digital privatkunde. Elhub validerer også mottatt melding og bekrefter anleggsovertakelsen til ny kraftleverandør, eller avviser med begrunnelse gitt i valideringsreglene.
Kraftleverandøren skal presisere overfor sluttbruker med profilavregnet målepunkt at det må finnes en fersk avlesning for at oppstarten skal kunne registreres, og at måleravlesning kan sendes inn enten via kraftleverandøren eller direkte gjennom nettselskapets kanaler. Melding skal ikke sendes før godkjent avlesning foreligger. Hvis godkjent avlesning ikke er registrert, sendes melding når avlesning er registrert, uten å endre oppstartsdato. Merk at en i dette tilfelle som siste utveg kan lese av måleren den dagen innflytting meldes, og sende melding 3 virkedager etter, når godkjent avlesning er registrert i Elhub.
Elhub vil umiddelbart informere nettselskapet gjennom oppdatering av grunndata inkludert sluttbruker, og en eventuell gammel kraftleverandør informeres gjennom opphør kraftleveranse. I tillegg sendes oppdatering av grunndata til den nye kraftleverandøren. En eventuell gammel sluttbruker i målepunktet flyttes automatisk ut.
Hvis mulig bør en avlesning på oppstartsdato for profilavregnede målepunkt sendes fra nettselskapet gjennom Elhub, til både ny og gammel kraftleverandør. Hvis nettselskapet ikke sender inn oppstartsavlesning innen fristen, vil Elhub estimere volumet frem til oppstartsdato og sende dette både til gammel kraftleverandør og nettselskap. I tillegg sendes estimert start-stand til ny kraftleverandør. Eventuelle avlesninger etter oppstartsdato som er kommet inn tidligere, sendes til ny kraftleverandør med oppdatert periodevolum.
Gammel kraftleverandør vil kunne lage en sluttavregning til gammel sluttbruker når måleverdier er oppdatert i Elhub.
Prosessflyt og informasjonsutveksling

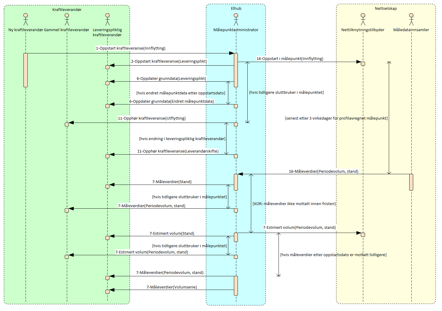
Sekvensdiagram innflytting tilbake i tid - hvor kontrakt registreres på ny kraftleverandør

Sekvensdiagram innflytting tilbake i tid - hvor kontrakt registreres på leveringspliktig kraftleverandør
Starttilstand
Sluttbruker starter prosessen ved å melde innflytting og ta med sin kraftleverandør eller tegne kontrakt med ny kraftleverandør.
Prosessforløp
Hovedprosessen er som følger:
Før innflytting meldes, innhenter ny kraftleverandør informasjon fra sluttbruker, inkludert fødselsnummer/D-nummer/organisasjonsnummer. «BRS-NO-611 Verifiser grunndata i målepunkt» bør brukes for å verifisere informasjon.
Sluttbruker gir samtykke for anleggsovertakelse initiert av kraftleverandør dersom den er digital privat sluttbruker. Sluttbruker kan gi sitt samtykke ved å:
Logge seg inn i Elhub Min Side og gi samtykke direkte til Elhub
Signere samtykkemelding digitalt med eSignatur fra leverandør godkjent av Nasjonal kommunikasjonsmyndighet (Nkom)
Hvis sluttbrukeren er privatkunde og ikke-digital angis dette i meldingen om anleggsovertakelse - «1-Oppstart kraftleveranse – innflytting tilbake i tid»
Når sluttbruker har gitt sitt samtykke har samtykket en gyldighetsperiode på 28 kalenderdager
Ytterligere informasjon og krav til informasjonselementer fra kraftleverandør ved samtykkekontroll ligger her: Samtykkekontroll i Elhub
Kraftleverandøren har også en plikt til å innhente og videresende relevant kontaktinformasjon som nettselskapet vil kunne få bruk for. Postadresse til sluttbruker skal alltid oppgis. Denne brukes til kommunikasjon og fakturering hvis ikke annet er oppgitt. Hvis sluttbruker har en annen fakturaadresse kan denne oppgis i tillegg til postadressen. For mer detaljert informasjon om hvordan de enkelte adresseelementene for sluttbrukeradresse i Elhub skal brukes se kapittel 3 Generelle temaer.
Kraftleverandøren skal sende inn næringskode til Elhub, som videresendes til nettselskapet for verifisering og oppdatering i Elhub. For næringsvirksomhet sendes enten organisasjonens hovedkode eller en av dens underkoder, avhengig hvilken som best representerer faktisk forbruk i målepunktet. For mer detaljert informasjon om prosess for endring av næringskode og forbrukskode på et målepunkt se “kapittel 3 Generelle temaer”.
Kraftleverandør har ansvaret for å presisere overfor sluttbruker med profilavregnet målepunkt at en fersk avlesning er nødvendig for registrering av innflytting, og at denne kan sendes inn enten via kraftleverandøren eller direkte gjennom nettselskapets kanaler. Før melding om oppstart sendes, sikrer kraftleverandøren i Elhub at det finnes avlesning i perioden 3mnd før oppstartsdato og frem til meldingen sendes inn.
Melding «1-Oppstart kraftleveranse – innflytting - tilbake i tid» sendes til Elhub, men maksimalt tilbake til dagen etter forrige innflytting/leverandørskifte.
Hvis dato er opp til 30 virkedager tilbake i tid, så vil ny kraftleverandør velge om de skal ha leveransen i hele perioden eller om sluttbruker skal registreres på leveringsplikt.
Hvis sluttbruker legges på leveringsplikt fra oppstartsdato, vil kraftleverandøren vil få avvisningsmelding med feilkode EH049 «Sluttbruker overført til leveringsplikt», og vil i tillegg måtte starte «BRS-NO-101 - Oppstart kraftleveranse - leverandørskifte».
Målepunktadministrator kontrollerer at gyldig samtykke for anleggsovertakelse initiert av kraftleverandør foreligger dersom sluttbruker er digital privatkunde, samt mottatt melding «1-Oppstart kraftleveranse - innflytting - frem i tid» og bekrefter mottatt innflytting til kraftleverandør. Ved manglende samtykke fra sluttbruker, feil i melding eller hvis tidsfrister ikke er overholdt avvises meldingen med bakgrunn i valideringsreglene.
Umiddelbart
Informeres nettselskapet gjennom «14-Oppstart i målepunkt» inkludert sluttbruker
Informeres eventuell gammel kraftleverandør gjennom «11-Opphør kraftleveranse». Eventuell gammel sluttbruker flyttes automatisk ut.
Sendes «6-Oppdatering av grunndata» til den nye kraftleverandøren, eventuelt leveringspliktig kraftleverandør. Hvis det er registrert endringer i grunndata i målepunktet etter innflyttingsdato, vil samtlige endringer bli sendt til kraftleverandøren i en separat melding for å sikre konsistens i grunndata.
Hvis mulig bør en avlesning på oppstartsdato for profilavregnede målepunkt sendes fra nettselskapet gjennom Elhub, til gammel og ny kraftleverandør. Hvis nettselskapet ikke sender inn ny avlesning innen fristen, vil Elhub estimere volumet frem til oppstartsdato og sende dette, samt estimert målerstand, både til gammel kraftleverandør og nettselskap. I tillegg vil Elhub estimere start-stand og sende til ny kraftleverandør og nettselskap. Eventuelle avlesninger etter oppstartsdato som er kommet inn tidligere, sendes til ny kraftleverandør med oppdatert periodevolum.
Elhub vil ikke estimere periodevolum som inkluderer en periode før oppstart av NBS. I disse tilfellene må nettselskapet legge inn avleste eller stipulerte periodevolum gjennom BRS-NO-332, før registering av oppstart tilbake i tid.
Kansellering
Kansellering er ikke mulig. Hvis en oppdager feil etter fristen må en reversering initieres.
Valideringsregler
Validering | Feilkode | |
|---|---|---|
| 1 | Målepunktet må være registrert i Elhub | E10 |
| 2 | Målepunkt må være et avregningspunkt | EH010 |
| 3 | Målepunktstatus må være Aktivt | E81 |
| 4 | Avregningsform skal ikke være "Ikke avregnet" for de perioder målepunktet har kraftkontrakter | EH038 |
| 5 | Dato for innflytting tilbake i tid må være innenfor tidsfristene | EH003 |
| 6 | Dato for innflytting tilbake i tid må være senere enn dato for siste kontraktsstart | EH017 |
| 7 | Gyldighetsdato oppgitt i prosessen skal ikke være før opprettelsesdato for målepunktet | EH083 |
| 8 | Gyldighetsdato må være oppgitt i midnatt lokal norsk tid | EH032 |
| 9 | Kraftleverandør med en kraftkontrakt må ha avtale for forbruk med en balanseansvarlig i nettområdet som målepunkter er i hvis målepunkttype er en av følgende:
| E16 |
| 10 | Kraftleverandør med en kraftkontrakt må ha avtale for produksjon med en balanseansvarlig i nettområdet som målepunktet er i hvis målepunkttype er en av følgende:
| E16 |
| 11 | En måleravlesning nyere enn 3 måneder fra gyldighetsdato oppgitt i prosessen må være registrert i Elhub hvis alle følgende er sanne:
| E19 |
| 12 | Sluttbrukeren som flyttes inn skal ikke ha den aktive kraftkontrakten i målepunktet | EH018 |
| 13 | Sluttbruker ID må være én av følgende:
| ikke spesifisert |
| 14 | En postadresse må være spesifisert for sluttbruker | EH014 |
| 15 | Postnummer for norske post- og fakturaadresser må oppfylle følgende formatkrav:
RegEx: ^\d{4}$ | EH031 |
| 16 | Poststed for norske post- og fakturaadresser må oppfylle følgende formatkrav:
| EH031 |
| 17 | Husnummer for norske post- og fakturaadresser må oppfylle følgende formatkrav:
RegEx: ^[1-9]{1}[0-9]*[A-ZÆØÅ]?$ | EH031 |
| 18 | Bruksenhetsnummer for norske post- og fakturaadresser må oppfylle følgende formatkrav:
RegEx: ^[LHUK][0-9]{4}?$ | EH031 |
| 19 | Kommunenummer for norske post- og fakturaadresser må oppfylle følgende formatkrav:
RegEx: ^\d{4}$ | EH031 |
| 20 | Hvis Gatenavn er oppgitt i en norsk post- eller fakturaadresser skal ingen av følgende være oppgitt:
| EH031 |
| 21 | Telefonnummer må oppfylle følgende formatkrav:
RegEx: ^(((+47)?((0d{4})|([2-9]d{7})))|(+(?!47)[1-9]d{2,14}))$ | EH113 |
| 22 | Mobilnummer må oppfylle følgende formatkrav:
RegEx: ^(((+47)?([49]d{7}))|(+(?!47)[1-9]d{2,14}))$ | EH114 |
| 23 | Fax må oppfylle følgende formatkrav:
RegEx: ^(((+47)?([2-9]d{7}))|(+(?!47)[1-9]d{2,14}))$ | EH115 |
| 24 | Epost må oppfylle følgende formatkrav:
RegEx: ^[^s@]+@[^s@]+.[^s@]+$ | EH116 |
| 25 | Sluttbruker oppgitt i melding har ikke gitt samtykke | EH118 |
| 26 | Samtykke fra sluttbruker er allerede brukt | EH119 |
| 27 | Samtykke fra sluttbruker er utløpt på tid | EH120 |
| 28 | Samtykke ID mangler i meldingen | EH121 |
| 29 | Samtykke ID i meldingen er ikke i UUID format | EH122 |
| 30 | Målepunkt samsvarer ikke med målepunkt oppgitt i samtykkemelding | EH123 |
| 31 | GLN samsvarer ikke med GLN oppgitt i samtykkemelding | EH124 |
| 32 | Fødselsnummer samsvarer ikke med fødselsnummer oppgitt i samtykkemelding | EH125 |
| 33 | Oppstartsdato samsvarer ikke med dato i samtykkemelding | EH126 |
I tillegg vil kraftleverandør få avvisningsmelding med feilkode EH049 hvis innflytting er registrert på leveringspliktig kraftleverandør. Dette innebærer at sluttbrukeren har blitt flyttet inn på gyldighetsdato oppgitt i prosessen og lagt på leveringsplikt.
Tidsfrister
Navn | Avsender | Mottager | Tidsfrist |
|---|---|---|---|
Antall dager tilbake - Min | Kraftleverandør | Elhub | Dagens dato |
Antall dager tilbake - Max | Kraftleverandør | Elhub | Tilbake til målepunktet ble aktivert/strømsatt eller dagen etter siste innfytting/leverandørskifte. Maksimalt 3 år, men dato for eldste gjenstående avviksoppgjør vil avgjøre om endringen blir avregnet eller kun videreformidlet. |
Avlesning – profilavregnet | Kraftleverandør eller sluttbruker | Nettselskap via Elhub, eller direkte til nettselskap | Tidligst 3 mnd. før oppstartsdato og senest 3 virkedager før melding om innflytting sendes (gjelder kun hvis målepunktet har vært aktivt i mer enn 3 virkedager.) |
Oppdatering til nettselskap | Elhub | Nettselskap | Umiddelbart |
Opphør til gammel kraftleverandør | Elhub | Gammel kraftleverandør | Umiddelbart |
Måleverdier | Nettselskap via Elhub | Ny og gammel kraftleverandør |
|
Meldingsreferanser
Tabellen nedenfor viser alle meldingene i sekvensdiagrammene ovenfor med referanse til Elhub BIM Business Information Model.
Prosess komponent | Parameter | Melding | Dok. Type | Prosess |
|---|---|---|---|---|
Innflytting | 1 - RequestStartOfSupply | 392 - Anmodning om Leverandørskifte | BRS-NO-103 Innflytting tilbake i tid | |
Innflytting | 2 - ConfirmStartOfSupply | 414 - Bekreftelse leverandørskifte | BRS-NO-103 Innflytting tilbake i tid | |
Innflytting | 3 - RejectStartOfSupply | 414 - Bekreftelse leverandørskifte | BRS-NO-103 Innflytting tilbake i tid | |
Leveringsplikt | 1 - RequestStartOfSupply | 392 - Anmodning om Leverandørskifte | BRS-NO-103 Innflytting tilbake i tid | |
6 - Update of master data - to Balance Supplier - Grid Access Provider - Third Party | Leveringsplikt | 4 - NotifyStartOfSupply | 414 - Bekreftelse leverandørskifte | BRS-NO-103 Innflytting tilbake i tid |
6 - Update of master data - to Balance Supplier - Grid Access Provider - Third Party | Innflytting | 4 - NotifyStartOfSupply | 414 - Bekreftelse leverandørskifte | BRS-NO-103 Innflytting tilbake i tid |
6 - Update of master data - to Balance Supplier - Grid Access Provider - Third Party | Endret MP data | 9 - NotifyMeteringPointCharacteristics | E58 - Anmodning om endring av målepunkt attributter | BRS-NO-402 Korrigeringer i grunndata |
Utflytting | 8 - NotifyEndOfSupply | 406 - Varsel om oppsigelse | BRS-NO-103 Innflytting tilbake i tid | |
Innflytting | 4 - NotifyStartOfSupply | 414 - Bekreftelse leverandørskifte | BRS-NO-103 Innflytting tilbake i tid | |
Periodevolum, stand | 14 - CollectedData | E30 - Måleravlesing | BRS-NO-312 Oversendelse av måleverdier for profilavregnede målepunkt | |
Periodevolum, stand | 20 - NotifyValidatedDataForBillingEnergy | E65 - Periodevolum | BRS-NO-312 Oversendelse av måleverdier for profilavregnede målepunkt | |
Estimert volum, stand | 20 - NotifyValidatedDataForBillingEnergy | E65 - Periodevolum | BRS-NO-312 Oversendelse av måleverdier for profilavregnede målepunkt | |
Sluttbruker overført til leveringsplikt | 3 - RejectStartOfSupply | 414 - Bekreftelse leverandørskifte | BRS-NO-103 Innflytting tilbake i tid |
Prosesspesifikke meldingsvalideringer
Tabellen inneholder gyldige valideringer og tilhørende feilkoder for meldingen RequestStartOfSupply fra Kraftleverandør til Målepunktadministrator.
Meldingsdel | Innhold | Feilkode | |
|---|---|---|---|
| 1 | Header | Melding skal være RequestStartOfSupply | EH055 |
| 2 | Document Type = 392 | EH011 | |
| 3 | ListAgencyIdentifier(DocumentType) = 6 | EH025 | |
| 4 | Process | EnergyBusinessProcess = BRS-NO-103 | EH055 |
| 5 | EnergyBusinessRole = DDQ | EH013 | |
| 6 | Payload | OriginalBusinessDocumentReference skal ikke være oppgitt i melding | EH033 |
| 7 | BalanceSupplierInvolvedEnergyParty må være lik JuridicalSenderEnergyParty/Identification | EH060 | |
| 8 | Minimum én av følgende må være oppgitt i melding hvis sluttbruker er av type Forbruker (SchemeAgencyIdentifier(CustomerIdentification)=Z01):
| EH031 | |
| 9 | Følgende må være oppgitt i melding hvis sluttbruker er av type Næring (SchemeAgencyIdentifier(CustomerIdentification)=82):
| EH031 | |
| 10 | Følgende skal ikke være oppgitt i melding hvis sluttbruker er av type Forbruker (SchemeAgencyIdentifier(CustomerIdentification)=Z01)
| EH031 | |
| 11 | Følgende skal ikke være oppgitt i melding hvis sluttbruker er av type Næring (SchemeAgencyIdentifier(CustomerIdentification)=82)
| EH031 | |
| 12 | NACE_DivisionCode må være oppgitt i melding | EH061 |