Avviksoppgjør
Avviksoppgjøret utføres vanligvis i midten av hver måned, og regner da ut avviksoppgjør for profilavregnede punkter, intervallavregnede punkter og utvekslingspunkter.
Avviksoppgjør for intervallavregnede målepunkt
Avviksoppgjør utføres når korrigerte måleverdier er rapportert etter grunnlag for balanseavregningen er låst, eller ved grunndatakorreksjoner som endrer allokert volum, opp til 3 år etter bruksdøgnet. Korreksjonen skal gjøres opp med tidsoppløsning i balanseavregningen for den aktuelle perioden, og skal avregnes ved bruk av regulerkraftprisen.
Balanseavregnet_volum_iMP = Intervallavregnet forbruk/produksjon fra balanseavregningen per målepunkt
Korrigert_volum_iMP = Korrigert intervallavregnet forbruk/produksjon per målepunkt
For intervallavregnede målepunkt med 60 minutters oppløsning må korreksjonen transformeres til 15 minutters oppløsning når tidsoppløsningen i balanseavregningen er 15 minutter. Se Estimering og korrigering av måleverdier etter balanseavregningen for mer informasjon om hvordan korreksjoner transformeres.
Elhub beregner også grunnlaget for fakturering av avviksoppgjør per aktør, og fakturerer dette. Dette omfatter en oversikt over:
differansen mellom ny og avregnet verdi
korreksjonsbeløp basert på regulerkraftprisen
Alle verdiene skal gjøres opp med tidsoppløsningen fra balanseavregningen.

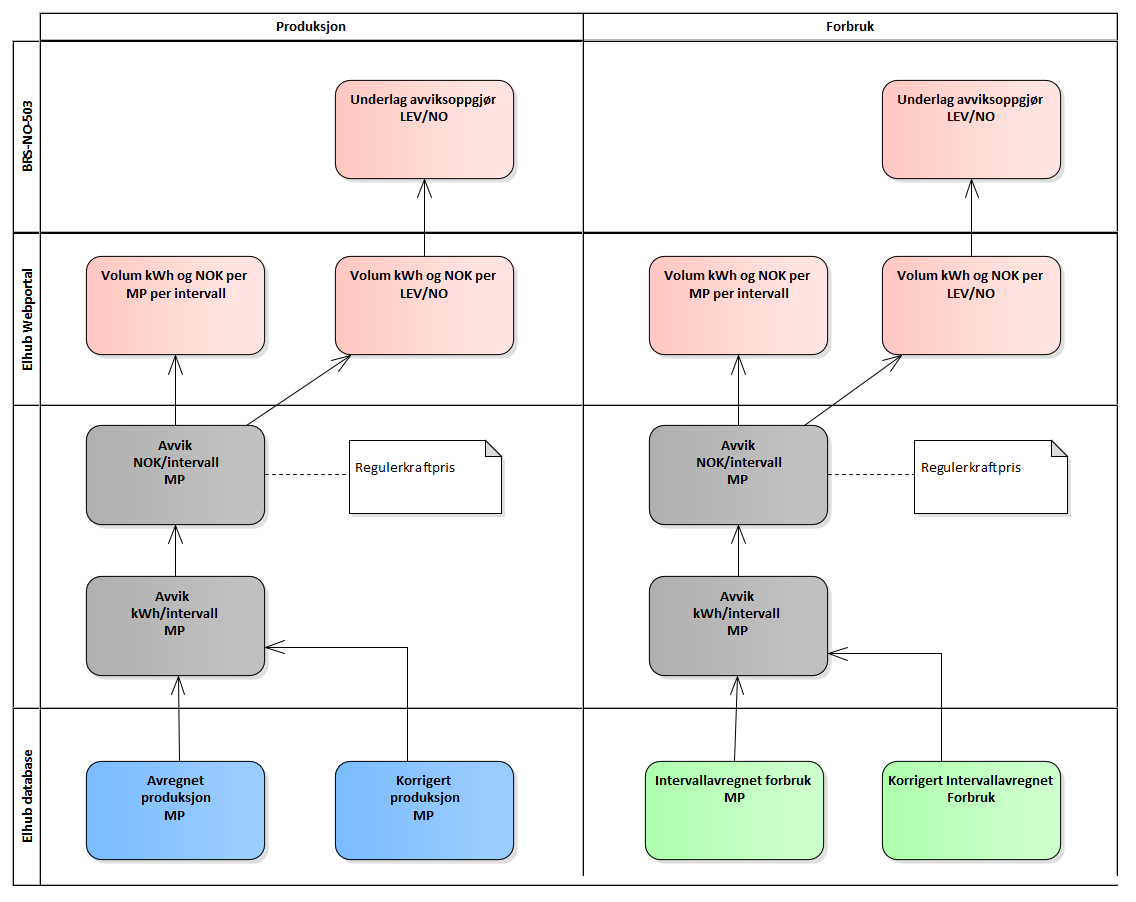
Oversikt beregninger av grunnlag for avviksoppgjør for intervallavregnede målepunkt
LEV = Leverandør
MP = Målepunkt
NO = Nettområde
Dokumentasjon av avviksoppgjør for intervallavregnede målepunkt
Elhub oversender faktura eller kreditnota til kraftleverandør. Kraftleverandør for nettap er motpost for alle korreksjoner.
Fakturagrunnlag:
Grunnlaget for fakturaen inneholder per nettområde:
Kraftleverandør
Nettområde
Per til-dato saldofakturert
Summen av saldobeløp
Summen av differansevolum
Dokumentasjon på målepunktnivå:
Grunnlag (per målepunkt) kan ses i Elhub Portalen med intervalloppløsning og inneholder:
Målepunkt-ID
Fra-/til-dato for oppgjørsperioden
Intervallverdiene brukt i balanseavregningen / forrige avviksoppgjør
Korreksjonsverdiene brukt i dette avviksoppgjøret
Ny og gammel kraftleverandør, grunndata per korrigering
Grunnlag for avviksoppgjør for utveksling
Elhub beregner grunnlaget for avviksoppgjør for utveksling på samme måte som for intervallavregnede målepunkt. Resultatet gjøres tilgjengelig for nettselskapene i Elhub Aktørportal, men er ikke med i det finansielle oppgjøret fra Elhub.
Nettselskapene må selv bli enige om hvordan en gjør opp seg i mellom, og Elhub har laget en veilleder for dette: Veileder til avviksoppgjør for utveksling - Elhub.
Partene i avviksoppgjør for utveksling er kraftleverandørene for nettap i de respektive nettene. Hvis en utvekslingsverdi endres vil nettapet i det ene nettet synke og nettapet i det andre nettet øke tilsvarende. Ved endring i utvekslingsverdier mellom prisområder vil Elhub beregne kronebeløpene for begge prisområdene, og det er opp til netteierne å avgjøre hvilken pris endringen skal faktureres på.
Avviksoppgjør profilavregnede målepunkt
Beregningen omfatter alle korreksjoner for de tre siste år som er kommet inn siden forrige avviksoppgjør, eller ved grunndatakorreksjoner som endrer allokert volum, opp til 3 år etter bruksdøgnet.
Oppløsningen i oppgjøret følger oppløsningen i balanseavregningen, mens oppløsningen i prisen følger oppløsningen på spotprisen.

Oversikt beregninger av grunnlag for avvviksoppgjør for profilavregnede målepunkt.
LEV = Leverandør
MP = Målepunkt
NO = Nettområde
Avviksoppgjør ved målt volum for profilavregnede målepunkter
Etter at en måler har blitt avlest skal nettselskapet beregne periodevolum siden forrige avlesning og sende dette til Elhub. Ved utregningen av grunnlaget for balanseavregningen vil Elhub alltid bruke estimerte verdier for profilavregnede punkter, selv om det har vært en avlesning før D+5 jobben ble kjørt. Alle avlesninger vil dermed bli inkludert i avviksoppgjøret. Målt profilert forbruk vil bli sendt ut fortløpende gjennom BRS-NO-312 - Oversendelse av måleverdier for profilavregnede målepunkt , mens avregningen vil skje en gang i måneden gjennom avviksoppgjøret for profilavregnede punkter.
Etter registrering av en ny målerstand vil det beregnes et forbruk i perioden siden siste avleste periode. Dette forbruket vil ha samme oppløsning som tidsoppløsningen i balanseavregningen. deretter kan differansevolumet per intervall regnes ut:
Hvis estimert profilert forbruk mangler
I enkelte spesielle tilfeller blir det ikke laget Estimert profilert forbruk (FPPC), for eksempel hvis målepunktet ikke var registrert som aktivt, men korrigeres og settes aktivt mer enn 5 dager tilbake i tid. I disse tilfellene vil Elhub beregne en temporær_PJIP_iMP (TPC) etter samme formel for å kunne fordele det avleste forbruket. Siden dette forbruket ikke var med i balanseavregningen vil Elhub først ta med endringen fra 0 til temporær_PJIP_iMP med i etterfølgende avviksoppgjør, hvis ikke Målt_profilavregnet_volum er tilgjengelig samtidig. Hvis Målt_profilavregnet_volum først kommer inn til et senere avviksoppgjør, gjøres det fordelte forbruket da opp mot temporær_PJIP_iMP .
Ved erstatning av tidligere oppgjort periodevolum
Hvis en oppgjort periode blir korrigert med et nytt periodevolum beregnes differansen mot sist oppgjorte verdi,
Saldobeløp for oppgjørsperioden beregnes med oppløsning per intervall. Prisen skal være områdeprisen på elspotmarkedet.
Så lenge oppløsningen i balanseavregningen har høyere oppløsningen enn spotprisen, benyttes samme pris for hvert intervall innenfor perioden spotprisen dekker, for eksempel benyttes samme pris for hvert kvarter innenfor en time hvis balansavregningen har 15 minutters oppløsning mens spotprisen har timesoppløsning.
Fra-dato = Første dato i perioden. Til-dato = Siste dato i perioden.
Hvis det hadde vært et bytte av kraftleverandør i løpet av perioden, utføres beregning og fordeling på en periode for hver enkelt leverandør. Resultatet for hver målepunkt tilgjengeliggjøres i Elhub WebPortal med døgnoppløsning.
Dokumentasjon av avviksoppgjør for profilavregnede målepunkt
Følgende verdier gjøres tilgjengelig i Elhub for kraftleverandør og netteier etter hvert som det er tilgjendelig:
MålepunktID
Fradato
Tildato
Estimert_profilert_forbruk_iMP (FPPC gjennom BRS-NO-322)
Målt_profilavregnet_volum_pMP (Avlesningen gjennom BRS-NO-312)
Målt_profilert_forbruk_iMP (FPC gjennom BRS-NO-312)
Eventuelt Temporært_profilert_forbruk_iMP (TPC gjennom BRS-NO-312)
Aggregert differansevolumMP per døgn (Resultat av avviksoppgjør per døgn gjennom BRS-NO-503, og dokumentasjon per intervall ved forespørsel)
Fakturagrunnlag:
Oppgjøret faktureres eller krediteres kraftleverandør av Elhub. Kraftleverandør for nettap er motpost for alle korrigeringer. Grunnlaget for fakturaen inneholder per nettområde:
Kraftleverandør
Nettområde
Per tildato saldofakturert
Summen av saldobeløp
Summen av differansevolum
Dokumentasjon på målepunktnivå:
Grunnlag for avviksoppgjør (per målepunkt) kan ses i Elhub Portalen med døgnoppløsning, og kan ved behov bestilles fra Elhub med intervalloppløsning og inneholder:
Målepunkt-ID
Fra-/til-dato for oppgjørsperioden
Intervallverdiene brukt i balanseavregningen (FPPC) / FPC fra forrige avviksoppgjør
Intervallfordelte periodevolum i dette avviksoppgjøret (Målt_profilert_forbruk, FPC)
Ny og gammel kraftleverandør, grunndata per korrigering
Fakturering av samlet avviksoppgjør
Elhub kjører alle avviksoppgjør samtidig hver måned, og slår sammen intervallavregnede og profilavregnde målepunkt overfor den enkelte kraftleverandør. Fakturering mot kraftleverandør/tapsleverandør gjøres midt i hver måned og kan inkludere nye differenser for de tre siste år.
Korreksjon etter avviksoppgjøret
Ved korreksjon av måleverdier og/eller grunndata etter kjørt avviksoppgjør opprettes nytt avregningsgrunnlag for den perioden som skal korrigeres. Avregning av korrigerte verdier gjøres opp mot forrige oppgjør.
Tilgjengeliggjøring av resultater
Resultatene tilgjengeliggjøres gjennom meldinger i forretningsprosesser og Elhub aktørportal.
Elhub Aktørportal
Aggregering per | Tilgjengelig aggregeringsoppløsning i GUI | Tilgjengelig aggregeringsoppløsning i rapporter | |
|---|---|---|---|
Avviksoppgjør for intervallavregnede målepunkt per nettområde | |||
Korrigert_volum og Korreksjonsbeløp | Målepunkt | Per døgn | Per døgn |
Korrigert_volum og Korreksjonsbeløp | Målepunkt | Totalt | Metadata ligger per målepunkt per døgn, inkludert forbrukstype og produksjonstype |
Kun Korrigert_volum | Målepunkt | Per intervall | - |
Avviksoppgjør for profilavregnede målepunkt per nettområde | |||
Differansevolum og Saldobeløp | Målepunkt | Per døgn | Per døgn |
Differansevolum og Saldobeløp | Målepunkt | Totalt | Metadata ligger per målepunkt per døgn |
Kun Differansevolum | Målepunkt | Per intervall | - |
Grunnlag for avviksoppgjør for utveksling per nettområde | |||
Korrigert_volum og Korreksjonsbeløp | Målepunkt | Per døgn | Per døgn |
Målepunkt | Totalt | Metadata ligger per målepunkt per døgn | |
Kun Korrigert_volum | Målepunkt | Per intervall | - |
BRS-NO-324 - Spørring avregningsgrunnlag
Mottaker | Aggregeringsoppløsning | Enhetsoppløsning | ||
|---|---|---|---|---|
Avviksoppgjør for intervallavregnet forbruk (ekskl. 6015 forbruk) | Kraftleverandør | kWh og NOK per døgn | RE01 | kWh med 3 desimaler og NOK med 2 desimaler Avrundet fra beregningsoppløsningen på 6 desimaler |
Avviksoppgjør for profilavregnet forbruk | Kraftleverandør | kWh og NOK per døgn | RE02 | kWh med 3 desimaler og NOK med 2 desimaler Avrundet fra beregningsoppløsningen på 6 desimaler |
Avviksoppgjør for produksjon | Kraftleverandør | kWh og NOK per døgn | RE03 | kWh med 3 desimaler og NOK med 2 desimaler Avrundet fra beregningsoppløsningen på 6 desimaler |
Avviksoppgjør for 6015 transformert forbruk | Kraftleverandør | kWh og NOK per døgn | RE04 | kWh med 3 desimaler og NOK med 2 desimaler Avrundet fra beregningsoppløsningen på 6 desimaler |
BRS-NO-503 - Rapportering grunnlag for avviksoppgjør
Mottaker | Aggregeringsoppløsning | Enhetsoppløsning | ||
|---|---|---|---|---|
Avviksoppgjør for intervallavregnet forbruk (ekskl. 6015 forbruk) | Kraftleverandør | kWh og NOK per døgn | RE01 | kWh med 3 desimaler og NOK med 2 desimaler Avrundet fra beregningsoppløsningen på 6 desimaler |
Avviksoppgjør for profilavregnet forbruk | Kraftleverandør | kWh og NOK per døgn | RE02 | kWh med 3 desimaler og NOK med 2 desimaler Avrundet fra beregningsoppløsningen på 6 desimaler |
Avviksoppgjør for produksjon | Kraftleverandør | kWh og NOK per døgn | RE03 | kWh med 3 desimaler og NOK med 2 desimaler Avrundet fra beregningsoppløsningen på 6 desimaler |
Avviksoppgjør for 6015 transformert forbruk | Kraftleverandør | kWh og NOK per døgn | RE04 | kWh med 3 desimaler og NOK med 2 desimaler Avrundet fra beregningsoppløsningen på 6 desimaler |
Ytterligere findetaljert dokumentasjon
På forespørsel kan en Elhuboperatør hente ut filer med ytterligere dokumentasjon per målepunkt for et nettområde for et gitt avviksoppgjør:
Avviksoppgjør for intervallavregnede målepunkt:
Forrige intervallvolum per tidsoppløsning i balanseavregningen
Nytt intervallvolum per tidsoppløsning i balanseavregningen
Korreksjonsvolum per tidsoppløsning i balanseavregningen
Forrige avregningsgrunndata* og/eller kontrakt per døgn/per tidsoppløsning i balanseavregningen
Ny avregningsgrunndata* og/eller kontrakt per døgn/tidsoppløsning i balanseavregningen
Avviksoppgjør for profilavregnede målepunkt:
FPPC/TPC per tidsoppløsning i balanseavregningen
Forrige FPC per tidsoppløsning i balanseavregningen
Ny FPC per tidsoppløsning i balanseavregningen
Korreksjonsvolum per tidsoppløsning i balanseavregningen
Forrige avregningsgrunndata* og/eller kontrakt per døgn/tidsoppløsning i balanseavregningen
Ny avregningsgrunndata* og/eller kontrakt per døgn/tidsoppløsning i balanseavregningen
*avregningsgrunndata er grunndata som påvirker avviksoppgjøret, som avregningsform, målepunktstatus, målepunkttype, nettområde, forbrukstype, produksjonstype.